2025年军工科技行业专题报告:AI智能时代的钢铁洪流与新质战力崛起 军民融合地面兵装国防武器信息化无人化体系化系列洞察
2025 年 11 月初,福建舰正式入列,标志着中国海军迈入 "三航母时代" 与 "电磁弹射时代",实现了从近海防御到远海防卫的战略转型。这一里程碑事件恰与全球军事智能化浪潮形成共振,勾勒出当代国防科技发展的鲜明轨迹。
当前,世界百年未有之大变局加速演进,地缘政治冲突频发,印巴空战等实战检验使中国军工装备赢得全球瞩目。2025 年前七个月,中国军工企业已获得来自 7 个国家总额超 510 亿美元的装备订单,军贸市场迎来 "DeepSeek 时刻"。


军工科技核心趋势:智能化、无人化、体系化的融合突破
军工 AI:重塑战争形态的核心引擎人工智能正从辅助决策向自主作战跨越,Palantir 和 Anduril 等军工 AI 企业引领的技术路线,使装备具备 "思考" 与 "应变" 能力,彻底改变传统作战模式。我军 "机器狼" 作战群通过 "人 — 车 — 狼" 互联互通,实现了有人无人协同的革命性突破。
无人装备:全域作战的新型主力从空中察打一体无人机到地面作战机器狗,从海上无人舰艇到水下 UUV,无人系统正形成全维度覆盖。美国陆军协会 2025 年展会集中展示的智能陆战装备,与我军九三阅兵亮相的无人战车矩阵,共同印证了 "无人化、智能化、集群化" 已成为装备转型的 "三重奏"。
军工体系重构:聚焦主责与协同创新兵器工业与兵器装备集团重组,落实 "聚焦主责主业" 要求,打造更具核心竞争力的军工央企集群。同时,"科八条" 政策与 "十五五" 规划建议双轮驱动,加速构建以新质战斗力为核心的现代国防科技工业体系。












一、体系制胜:从 "单件突破" 到 "全域碾压"
此次空战的胜负手,在于中国构建的 "预警机 - 数据链 - 导弹" 作战体系形成的 "降维打击" 能力。巴基斯坦的 ZDK-03 预警机通过 Link-17 数据链,将战场信息实时共享给歼 - 10CE 和 JF-17 Block3 机群,实现了 "发现即摧毁" 的分钟级响应。这种体系优势直接体现在三个层面:




- 电磁压制
中国 KREED-2 电子对抗系统全频段瘫痪印度 SPECTRA 电子战套件,导致 40% 的印军导弹偏离目标,印证了 "制电磁权优先于制空权" 的未来战争法则。 

- 成本革命
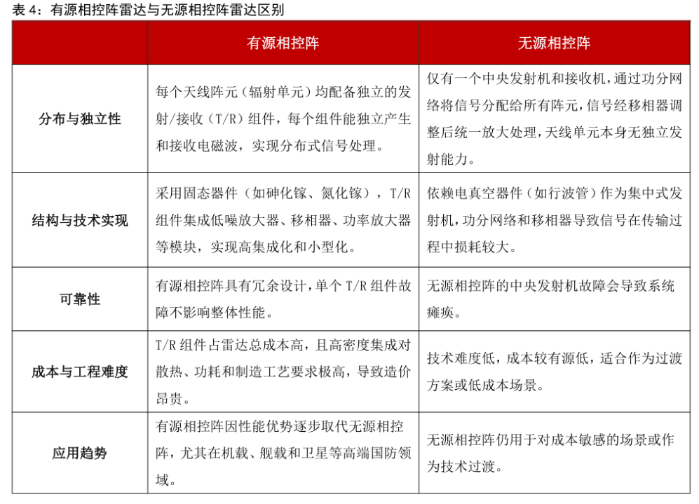
单价 4000 万美元的 JF-17 Block3,凭借 KLJ-7A 有源相控阵雷达(探测距离 170 公里)和 PL-15E 导弹(射程超 200 公里),压制了单价 2.4 亿美元的 "阵风",彻底打破西方装备 "高价即高能" 的神话。 

- 航空装备
歼 - 10CE 的 DSI 进气道采用国产钛合金整体锻造技术,减重 15% 的同时提升结构强度;其装备的 WS-10C 发动机,推重比突破 8.5,标志着中国航空发动机从 "望其项背" 到 "同台竞技" 的跨越。 



- 精确制导
PL-15E 导弹采用双脉冲固体火箭发动机,在 100 公里外仍保持高机动能力,不可逃逸区是印度 "流星" 导弹的 3 倍,其制导头融合红外成像与主动雷达,可在强电子干扰环境下实现 "发射后锁定"。 
- 信息化
ZDK-03 预警机搭载的有源相控阵雷达,可同时跟踪 60 个空中目标,Link-17 数据链传输速率达 1Gbps,实现了战场信息的无缝流转。这种 "传感器 - 射手闭环",使巴基斯坦战机在印度预警机覆盖率不足 30% 的情况下,始终保持战场单向透明。 - 材料革命
歼 - 10CE 机身复材用量达 27%,采用国产 T800 碳纤维复合材料,强度比传统铝合金高 3 倍;北京科技大学研发的 ZrNbMoHfTa 耐火高熵合金,在 1200°C 下屈服强度达 940MPa,突破镍基高温合金的服役温度极限。 


- 新兴领域
AI 自主空战模拟器已在中部战区空军投入训练,通过深度学习飞行员战术,可模拟 "金头盔" 级对手进行对抗;中国电科的 119 架固定翼无人机集群,实现了密集弹射、空中集结、多目标分组等复杂战术动作,为 "蜂群" 作战提供了技术范本。 

三、战略重构:从 "装备输出" 到 "规则制定"
空战结果直接引发国际军贸市场 "地震":沙特、埃及加速采购 JF-17 Block3,阿根廷重新评估 "枭龙" 订单,KLJ-7A 雷达与 PL-15E 导弹或成发展中国家防空体系标配。这种 "中国式替代" 的背后,是中国军工从 "卖装备" 到 "定规则" 的跃升:
- 标准输出
中国正推动 Link-17 数据链成为全球防空体系接口,其开放架构可兼容俄制、欧制装备,打破西方 "烟囱式" 系统壁垒。 
- 产业协同
通过 "一带一路" 建设,中国将军工技术输出与地缘战略绑定,中巴经济走廊不仅是能源通道,更成为装备试验与后勤保障的典范。 - 核威慑平衡
巴方 "沙欣 - 3" 导弹 8 分钟覆盖新德里,配合 "断水则断气" 的核反击机制,迫使印度 "烈火 - 5" 导弹不敢轻举妄动,这种 "非对称平衡" 策略,展现了中国 "不战而屈人之兵" 的战略智慧。
四、未来战场:从 "物理摧毁" 到 "智能主导"
当印度 "阵风" 战机的残骸散落在克什米尔山谷,世界终于意识到:现代战争的胜负,早已在实验室与生产线中注定。中国军工正以 "体系化、智能化、自主化" 为核心,构建未来战争的 "四梁八柱":
- 空天一体
星网集团的低轨卫星星座已完成初步组网,可实现全球无缝通信与导航,为卫星互联网和天基预警提供支撑。 
- 定向能武器
车载激光防御系统在珠海航展首次亮相,可拦截无人机、巡飞弹等低空目标,开启 "光剑" 时代。 
- 无人作战
"翼龙 - 10" 无人机搭载 AI 目标识别系统,可自主规划攻击路径,在察打一体任务中实现 "发现即摧毁"。 


- 新能源革命
中国可控核聚变装置 "人造太阳" 实现 1 亿度等离子体运行 300 秒,为未来航母、潜艇提供无限能源储备。
热点聚焦 更多参考资料:
- (已压缩)战地保障飞包商业计划书.pdf
- 领先的分布式全电动力系统提供商A轮商业计划书.pdf
- 全域模拟战训服务开发项目商业计划书 下一代军事训练解决方案.pdf
- 单兵防护装备及工业品供应链服务提供商商业计划书.pdf
- 3D机织碳纤维技术研发商,专注于复合材料领域,为军工企业研发制造碳纤维3D织造设备商业计划书.pdf
- 超小型垂直起降固定翼侦查巡检无人机商业计划书.pdf
- 军工航天领域金属3D打印技术研发及应用公司,核心团队拥有航天技术产业背景,以3D打印制造技术为基础商业计划书.pdf
- 主要研发微型航空发动机商业计划书.pdf
- 航空涡轴发动机项目商业计划书.pdf
- 20250904-国泰海通证券-航发动力-600893-公司首次覆盖报告:国之重器长坡厚雪,产品龙头军民市场广阔.pdf
- 20250615-招商证券-央国企动态系列报告之41:兵器工业和兵器装备集团重组,落实聚焦主责主业要求.pdf
- 20250727-东方证券-国防军工行业:兵器集团展示我国军贸陆域无人装备体系化实力,军贸景气度恢复下有望继续增配.pdf
- 20251107-太平洋证券-国科军工-688543-受益行业高景气,业绩有望创历史新高.pdf
- 20251109-东方证券-国防军工行业周报:福建舰入列,关注新质战斗力.pdf
- 20251110-华西证券-国防军工行业商业航天:卫星网络将成为太空智能体.pdf
- 20251111-华西证券-国防军工行业:海外燃机需求激增,航发产业链深度受益.pdf
- 20251113-华西证券-国防军工行业:商业航天,可回收火箭将极大促进卫星组网.pdf
- 20251111-方正证券-国防军工行业:算力上天爆发前夕,太阳翼、能源系统与数传为最大增量.pdf
- 中国国防报丨反无人机作战全球攻防新战场.pdf
- 反无人机武器体系技术演进与作战形态的协同发展.pdf
- 反无人机系统产业链分析报告解读需求激增军民两用场景加速扩展.pdf
- 20250211-Palantir2018-2024年利润率情况:军工AI+_颠覆与重构,AI驱动的装备自主性升级与高弹性应用范式.pdf
- 20250727-国盛证券-计算机行业点评:军工AI的两种范式,Palantir和Anduril.pdf
- 反无人机军工最正宗的6家公司.pdf
- 20210614-浙商证券-高德红外-002414-深度报告:中国红外龙头,军民品双轮驱动.pdf
- 20230608-浙商证券-晶品特装-688084-深度报告:军工AI稀缺标的,光电侦察+无人装备双驱动.pdf
- 20240305-兴业证券-国防军工行业MEMS惯导行业深度研究报告:应用空间潜力巨大,快速发展正当其时.pdf
- 20230503-华安证券-星网宇达-002829-卫星通信为基,以军事训练用无人机切入无人系统.pdf
- 20210107-兴业证券-睿创微纳-688002-研发驱动非制冷红外技术底蕴深厚,迭代加速海量军民用市场近在眼前.pdf
- 20221231-华安证券-国防军工行业:信息化,武器装备的中枢神经系统.pdf
- 20251110-东北证券-2026年度国防军工行业策略报告:十五五开局之年,关注订单增长与军贸提速.pdf
- 20240806-长江证券-航天航空与国防行业弹药消耗:作战新思潮牵引占优弹性方向.pdf
- 中航证券:军用电子元器件产业深度报告-信息化武器装备的精灵.pdf
- 浙商证券:远程火箭炮行业深度报告-陆军核心武器-内需外贸促增长.pdf
- 军用含能材料:武器发挥作战效能的关键,以第二代为主力、第三代走向量产-中邮证券.pdf
- 20250824-国金证券-高德红外-002414-低成本导弹民企主机厂,国内和海外需求放量在即.pdf
- 20250107-方正证券-中兵红箭-000519-低成本精确制导武器核心资产,有望开启军品放量序章.pdf
- 20240623-中航证券-国防军工行业周报:“科八条”对军工行业影响几何?.pdf
- 20240709-中航证券-国防军工行业:军贸,内外兼修,左右逢源.pdf
- 20240723-国联证券-国科军工-688543-航天瓶颈领域地方优势国企.pdf
- 20240805-中信建投-国防军工行业:低成本精确制导武器大势所趋,看好板块结构性复苏.pdf
- 20240807-中信建投-国防军工行业:低成本精确制导武器大势所趋,看好板块结构性复苏(更新).pdf
- 20240828-东吴证券-成电光信-920008-军工电子先行军,赛道广阔助成长.pdf
- 20240829-方正证券-国防军工行业:面向2025,国防科技新质发展启航.pdf
- 20240907-国联证券-国防军工行业国联低空经济研究系列:eVTOL研究框架.pdf
- 20240907-民生证券-国防军工行业深度研究:造船周期景气上行;三因素叠加奋楫扬帆.pdf
- 20240911-兴业证券-国防军工行业海外研究启示录2024:势必锐_全球布局客户多元化,回归波音加强质量管控.pdf
- 20241006-华福证券-国防军工行业专题报告:干字当头,牛市军工不缺席.pdf
- 20241008-民生证券-东方钽业-000962-动态报告:产能释放在即,军工+超导需求旺盛.pdf
- 20241022-华泰证券-航天军工行业:站在新一轮周期的起点.pdf
- 20241201-华西证券-国防军工行业地面段:卫星通信的核心中枢.pdf
- 20241211-民生证券-国防军工行业2025年度投资策略:“十四五”终章渐近;“新常态”篇章待启.pdf
- 20241221-中信建投-国防军工行业:国网01组发射成功,低轨互联网进入建设阶段.pdf
- 20241220-中航证券-长城军工-601606-公司深度报告:弹药赛道核心公司,央地合作典范.pdf
- 20250227-兴业证券-国防军工行业【兴证军工】海外研究启示录2025:军事人工智能独角兽,国防科技产业变革引领者Auduril深度研究.pdf
- 20250627-中邮证券-广东宏大-002683-矿服民爆一体化龙头,深耕军工谱新篇.pdf
- 20250515-国金证券-军工行业印巴冲突专题:中国军工的DEEPSEEK时刻,关注军贸投资机遇.pdf
- 20250618-东吴证券-国防军工行业深度报告:CJ_1000A突破国际技术封锁,助力C919实现航空中国心.pdf
- 20250904-国金证券-军工行业专题研究报告:阅兵专题,新质战斗力集中亮相,装备体系化发展趋势明确.pdf
- 20250928-兴业证券-国防军工行业:低轨卫星发射提速,可回收火箭推动降本增效.pdf
- 20251016-方正证券-军工&机械&新兴产业行业“十五五”展望:未来产业七行业投资策略.pdf
- 20251102-广发证券-国防军工行业:十五五强调高质量发展,无人智能和新兴领域景气可期.pdf
- 20251103-开源证券-国防军工行业:深海空天共筑钛合金新需求.pdf
- 20251107-三个皮匠报告&景略咨询-2025中国稀土行业产业市场洞察报告:从资源到战略武器,中美博弈的稀土战场.pdf
- 20250929-东北证券-国防军工行业深度报告:电磁发射技术迈向成熟,开启推力革命新赛道.pdf
- 20251018-中信建投-国防军工行业:第七届直升机博览会开幕,聚焦低空经济与国产直升机技术突破.pdf
- 20251103-开源证券-军工行业2026年度投资策略:承上启下,内外共振.pdf
- 20251106-申万宏源-派克新材-605123-高端锻件核心供应商,军民双轮驱动打开成长空间.pdf
- 20251103-兴业证券-国防军工行业深海科技深度研究:战略新兴产业,地位迅速攀升.pdf
- 26页-军工央企数字化转型大总结附五家军工集团转型实例.pdf
- 20251012-广发证券-国防军工行业:全球化,等静压机军民应用广泛,设备需求放量受益固态电池产业化.pdf
- 热销1亿杯酸奶出现新爆品秘密武器是一款国民食材.pdf
- 20251023-兴业证券-国防军工行业军贸系列报告:对印尼出口历史复盘及潜力分析.pdf
- 20250306-长江证券-航天航空与国防行业:万亿低空启航,智联基建先行.pdf
- 军工行业低空经济:重点关注低空通信、空管、无人机、eVTOL四大领域.pdf
- 20251018-浙商证券-国防军工行业2025四季度策略:内需军贸,有望共振.pdf
- 74页-Ship Wars Confronting China’s Dual-Use Shipbuilding Empire 中国军民两用造船帝国面临的舰船战争2025.pdf
- 20250310-申万宏源-成都华微-688709-强芯强国之特种模块芯片系列报告之五暨申万机器人深度24:特种集成电路领军企业,军民并举打开成长空间.pdf
- 20250813-国泰海通证券-军工行业双周报:中俄开展海上联合演训,美开始构建反无人机体系.pdf
- 20250814-长江证券-航天航空与国防行业反无人机深度:构建无人装备时代钢铁穹顶.pdf
- 26页-20250927-国联民生证券-国防军工行业:九三大阅兵装备梳理,大国重器集结,新质装备铸军威.pdf
- 20250801-方正证券-机械设备行业深度报告:算力基建系列深度(一),算力产业链及液冷设备投资机会梳理.pdf
- 20250817-西部证券-擎画“完美故事”系列报告(三):算力“五条悟”.pdf
- 20250902-银河证券-计算机行业月报:DeepSeek_V3.1发布,国产算力迎新纪元.pdf
- 20250919-中原证券-计算机行业月报:国产算力芯片迎来高光时刻,超节点和集群层面双双赶超.pdf
- 20250924-申万宏源-电子行业国产ASIC系列研究之3:国产算力趋势走强,沐曦领衔通用GPU.pdf
- 财通证券-国防军工行业专题报告:军工行业短期承压,航海装备景气上行.pdf
- 中邮证券-国防军工深度报告:低空经济专题之三:eVTOL详细拆解.pdf
- 航天航空与国防行业走空客崛起之路:国产大飞机及产业链浅析-长江证券.pdf
- 国防军工低空经济系列报告——安全应急产业中的无人航空器:风好正扬帆-中航证券.pdf
- 高端锻铸行业深度报告:锻大国重器,铸国防长城.pdf
- 国防军工行业专题研究:航空航天及卫星应用产业链分析之河南概况-中原证券.pdf
- 新华国防(人防)工程智能化防护通风系统(22页PPT).pptx
- 2025年航空航天与国防品牌25强-Brand Finance.pdf
- 2025年全球AI竞赛和国防新前沿研究报告(英文版)-思略特.pdf
- 国防军工“十五五”系列报告:“十五五”谋破新局,全域战力加速升级-中国银河.pdf
- 20250330-国联民生证券-国防军工行业颗粒归仓:看好当前航天防务及电子信息化反转持续性.pdf
- 20250413-中信建投-航空装备Ⅱ行业:美国防预算或再创新高,全球军费或维持快速增长.pdf
- 20250627-海通国际-美国航空航天与国防行业甲烷革命:价值向上游转移,重塑太空发射投资版图.pdf
- 23页-20250730-长江证券-航空航天与国防行业深度报告:行远自迩,笃行不怠,航空发动机长尾效应浅析.pdf
- 20250702-国投证券-军工及新材料行业:涅槃——两个中周期间的机遇与风险.pdf
- 20250729-招商证券-军工行业深海科技系列报告(二):UUV 是深海攻防重点之一,重点关注钛合金、声纳系统.pdf
- 20250803-广发证券-国防军工行业:景气需求稳增向好,关注新质力发展.pdf
- 20250824-广发证券-国防军工行业:全球化、军工AI+,板块景气抬升.pdf
- 20250831-广发证券-国防军工行业:AI+、卫星新质力政策支持加大,板块景气抬升.pdf
- 20250106-广发证券-国防军工行业新·视角:燃气轮机,清洁调峰驱动,AIDC潜在看点,空间广阔.pdf
- 20250123-申万宏源-国防军工行业远火深度报告之一:内需推动叠加外贸赋能,远火迎来拓展新契机.pdf
- 20250323-广发证券-国防军工行业:美国正式推出六代机,新一代装备关注度提升.pdf
- 20250328-华安证券-国防军工行业专题:部分文献视角下新兴领域中碳纤维可能存在的应用.pdf
- 20250410-中邮证券-军工&交运行业:需求、技术、政策共振,无人化物流发展正当时.pdf
- 20250507-华泰证券-航天军工行业专题研究:基本面或已处于反弹阶段.pdf
- 20250511-广发证券-国防军工行业:重视军贸成长空间,强调内需+外需共振景气向上趋势.pdf
- 20250518-中航证券-军工行业周报:明确新时代“总体国家安全观”,我国发布首部国家安全白皮书.pdf
- 20250520-中航证券-国防军工行业低空经济月报:从规划到落地,从低空到经济.pdf
- 20250603-广发证券-国防军工行业:国产化有望加速推进,看好大飞机和商发景气向上.pdf
- 20250606-山西证券-国防军工行业国产大型客机专题报告:全球市场格局发生剧变,中国客机迎来历史机遇.pdf
- 20250608-中信建投-国防军工行业:乌克兰无人机袭击俄空军基地,体系化智能化重新定义作战模式.pdf
- 20250608-广发证券-国防军工行业:军贸高景气成长可期,新质力及民航景气周期向上.pdf
- 20250610-方正证券-国防军工行业专题报告:关注可控核聚变真空室、包层系统与杜瓦的投资机会.pdf
- 20250613-民生证券-国防军工行业专题报告:海外启示录3,中国军贸的“DeepSeek”时刻是否来临?.pdf
- 20250615-中信建投-国防军工行业:中东地区局势紧张,关注结构性增长新机会.pdf
- 20250616-中泰证券-国防军工行业:重视航天及兵装需求景气,军贸基本面有望持续突破.pdf
- 20250622-中信建投-国防军工行业:商飞或扩大海外布局,国产客机需求空间持续提升.pdf
- 20250706-中信建投-国防军工行业:通用航空和低空经济工作领导小组成立,关注新域新质方向.pdf
- 20250703-国金证券-军贸行业专题研究报告:中国军贸体系化、高端化提速,突破军工市场天花板.pdf
- 20250707-中泰证券-军贸行业专题报告:军贸“高端化和体系化”提升行业发展空间,核心军工资产估值有望重塑.pdf
- 20250709-中信建投-国防军工行业深度·军贸系列(一):军贸迎来DeepSeek时刻,体系化出口大势所趋.pdf
- 20250725-中邮证券-军工行业:军用含能材料,武器发挥作战效能的关键,以第二代为主力、第三代走向量产.pdf
- 20250728-长城证券-索辰科技-688507-专注CAE核心技术开发,完善业务版图助力军工、工业信息化建设.pdf
- 20250728-华安证券-国防军工行业:核聚变行业简析.pdf
- 20250804-东北证券-国防军工行业深度报告:全球军贸迎来新一轮增长期,中国军贸开始崛起.pdf
- 20250804-方正证券-国防军工行业深度报告:无人智能僚机,全球新一代制空力量.pdf
- 20250806-兴业证券-国防军工行业海外研究启示录2025:韩华集团——军贸业务快速增长,全球排名跃升.pdf
- 20250808-方正证券-军工行业深度报告:星网加速组网&多款商业火箭首飞,商业航天快速发展.pdf
- 20250811-兴业证券-机械设备行业军工检测:下游景气,检测先行,需求贯穿装备全生命周期.pdf
- 20250820-兴业证券-国防军工行业美国2026财年国防部预算数据评析:万亿美元国防预算创历史新高,导弹防御和战略导弹预算大幅增长.pdf
- 20250826-天风证券-国防军工行业专题研究:市场即底气,国产大飞机的产业突围与广阔空间.pdf
- 20250825-中航证券-国防军工行业军工增材制造深度报告:由“可选”到“必选”,由“配角”到“主角”.pdf
- 20250830-中信建投-国防军工行业:手机直连卫星加速推广,关注商业航天投资机会.pdf
- 20250830-中泰证券-军工行业电子元器件专题报告:“双五之交”景气反转确立,有望再迎业绩与估值共振.pdf
- 20250901-华泰证券-航天军工行业: 25H1业绩降幅收窄,关注“三新”.pdf
- 20250910-中航证券-国防军工行业军事智能化:新质战斗力核心,掌握制智权关键.pdf
- 20250912-兴业证券-国防军工行业军贸市场深度研究:全球百年变局激荡,我国军贸大有可为.pdf
- 20250913-中信建投-国防军工行业:商飞获C909新订单,C919市场持续拓展.pdf
- 20250920-中信建投-国防军工行业:全球手机直连卫星竞速,关注商业航天投资机会.pdf
- 20250921-广发证券-国防军工行业:沙巴签署防御协议,看好军贸中长期景气抬升.pdf
- 20250924-天风证券-国防军工行业深度研究:战争步入智能时代,全领域全产业链演变加速.pdf
- 20250925-申万宏源-七一二-603712-军工AI系列报告之三:专网无线通信系统核心供应商,数据链应用有望带动业绩高增.pdf
- 20250918-中航证券-国防军工行业军工材料月报:业绩修复,行情上行.pdf
- 20250914-兴业证券-国防军工行业周报:九三阅兵重塑地缘格局,关注“十五五”军工需求态势.pdf
- 20250923-银河证券-国防军工行业“十五五”系列报告:“十五五”谋破新局,全域战力加速升级.pdf
- 20250818-太平洋证券-军工行业周报:我国载人月球探测工程研制工作取得新进展.pdf
- 12页-20250818-太平洋证券-军工行业周报:我国载人月球探测工程研制工作取得新进展.pdf
- 15页-20250914-东北证券-军工行业周报:“深空经济”首提,持续关注军工板块投资机会.pdf
- 15页-15页-20250914-东北证券-军工行业周报:“深空经济”首提,持续关注军工板块投资机会.pdf
- 2025中国军工行业现状报告.pdf
- 10页-2025年军工无人机与军用机器狗行业分析报告.pdf
- 105页-20250211-广发证券-国防军工行业:军工AI+_颠覆与重构,美军现役机器狗主要型号.pdf
- 48页-20250323-华泰证券-国外主要的军用机器狗情况:军工AI提速,无人装备先行.pdf
- 35页-20250623-申万宏源-兴图新科-688081-军工AI机器人系列报告之二:军用作战机器狗.pdf
- 湖南省高校国防教育媒体平台.pdf
- 20250907-长江证券-航空航天与国防行业阅兵新装(一):消耗性弹药淬锋利刃,高精尖与低成本并驾齐驱.pdf
- 20250902-中航证券-国防军工行业新时代的中国航天:卫星互联网产业――以星织网路,天堑变通途.pdf
- 20250905-嘉世咨询-2025中国军工行业现状报告.pdf
- 20250619-中航证券-国防军工行业低空经济月报:顶层定调低空场景发展原则,eVTOL成国际低空竞争焦点领域.pdf
- 20250811-中航证券-国防军工行业低空经济月报:快与慢,变局与新局.pdf
- 20250823-东方证券-国防军工行业深海产业研究系列报告(1):深海科技锻造战略新引擎.pdf
- 20250823-国泰海通证券-军工行业研究框架.pdf
- 20页-20250824-中信建投-国防军工行业:海外军备扩张加速,聚焦无人化、人工智能、低成本、太空军、核威慑.pdf
- 20250824-中信建投-国防军工行业:海外军备扩张加速,聚焦无人化、人工智能、低成本、太空军、核威慑.pdf
- 20250811-兴业证券-国防军工行业跟踪报告:海外研究启示录2025,达索航空——防务出口订单大幅增长,在手订单创新高.pdf
- 卢永峰实践打造月销10万爆品的六个杀手锏武器.pdf
- 20241031-国盛证券-光威复材-300699-国内高端装备碳纤维材料平台,军民共振有望迎来持续成长.pdf
- 20250725-中邮证券-国防军工行业火炮深度:战争之神,王者归来.pdf
- 20250725-申万宏源-国防军工行业Low Dk电子布深度报告:石英电子布放量在即,高速传输需求牵引广阔蓝海.pdf
- 天风军工王泽宇海洋攻防装备建设加速海洋资源勘采蓄势待发.pdf
- 20250717-国联民生证券-军工行业军贸专题2:装备体系视角下我国的军贸出口机会.pdf
- 20250628-中信建投-国防军工行业:九三阅兵开启新征程,关注新质战斗力方向.pdf
- 20250626-方正证券-国防军工行业:深海科技,国家战略新引擎驱动,深海产业迎1_10跨越式发展.pdf
- 20230611-华泰证券-航天军工行业:为什么隐身材料是真正的“新”材料.pdf
- 20241230-中邮证券-国防军工行业:行业有望否极泰来,更大机会仍在“三新”.pdf
- 20241222-国金证券-军工行业周报:未来战场新宠,军工AI赋能具身智能机器人.pdf
- 华为管理手册——军事化管理.pdf
- 兵器装备集团培育壮大战略性新兴产业加快打造高质量发展新引擎喜迎二十大把一切献给党13.pdf
- 20250525-广发证券-国防军工行业:“十五五”规划编制推进,板块景气成长可期.pdf
- 20140505-银河证券-海特高新-002023-民营国防军工、通用航空产业龙头,航空制造、维修、培训、租赁齐飞.pdf
- 20250402-中邮证券-军工行业深海科技:深海资源开发潜力巨大,攻防体系建设保障制海权.pdf
- 20250526-中信建投-国防军工行业:卫星导航产业发展白皮书发布,时空体系支撑战略新兴产业发展.pdf
- 20250604-广发证券-国防军工行业AI系列:反无人机系统,多模态智能融合驱动的低空安防新范式.pdf
- 20250602-长江证券-航空航天与国防行业Ⅲ:万星组网耀星河,商业航天竞九天.pdf
- 国防军工:低空经济月报:从规划到落地,从低空到经济-中航证券.pdf
- 20250528-长江证券-航天航空与国防行业深度报告:火炸药及弹药安全生产,疾起而行.pdf
- 20250526-广发证券-国防军工行业全球化系列:供需紧、大修临,重视全球民航及燃机市场结构重塑的机遇.pdf
- 20250527-方正证券-国防军工行业专题报告:关注可控核聚变超导材料磁体的投资机会.pdf
- 20250330-太平洋证券-军工行业周报:中国可控核聚变技术取得重大进展.pdf
- 20250518-广发证券-国防军工行业:国家安全白皮书发布,板块中长期景气向上可期.pdf
- 20250522-中邮证券-国防军工行业军工AI深度:AI迎来奥本海默时刻,将改变未来战争形态.pdf
- 20250521-国泰海通证券-军工行业双周报:太空计算卫星星座成功发射,美将研发新战机.pdf
- 15页-20250521-国泰海通证券-军工行业双周报:太空计算卫星星座成功发射,美将研发新战机.pdf
- 20250518-太平洋证券-军工行业周报:我国成功发射太空计算卫星星座.pdf
- 20220223-方正证券-国防军工行业导弹产业链深度之一:头罩篇,防热透波的关键结构,装备放量驱动行业快速增长.pdf
- 20250516-慧博智能投研-AI军工行业深度:发展趋势、市场空间、产业链及相关企业深度梳理.pdf
- 20170227-国信证券-华讯方舟-000687-军工信息化龙头,军民融合稳步推进.pdf
- 国防在我心共筑强国梦合肥产投集团开展国防教育月系列活动.pdf
- 军工试验未来十年军新赛道.pdf
- 20250513-申万宏源-广东宏大 -002683-民爆矿服创领一体化,转型军工擘画新宏图.pdf
- 20200317-中信建投-康达新材-002669-新材料与军工双轮驱动,进军军工检测更上层楼.pdf
- 20221213-长江证券-军工行业2023年度投资策略:水大鱼大,以待其时.pdf
- 20180703-天风证券-康达新材-002669-自主研发实现内生性增长,打造“军工新材料+信息化”新平台.pdf
- 20200803-光大证券-国防军工行业:检测行业深度分析报告一,装备未动,检测先行.pdf
- 20181210-天风证券-金信诺-300252-高频高速信号传输连接专家,抢占5G军工蓝海.pdf
- 20231221-申万宏源-检测行业系列报告之三:试验贴近实战,军工检测助力武器装备现代化.pdf
- 20230301-国信证券-军工检测行业专题:结构性高景气成长赛道,受益第三方检测趋势.pdf
- 20220811-广发证券-国防军工行业新·材料:隐身材料,不变的内核、持续的管线、可期的空间.pdf
- 军工电子设备电磁兼容性的试验标准和达标技术.pdf
- 20250114-甬兴证券-新兴产业2025年投资策略:驾驭新质生产力,穿越产业周期.pdf
- 20240708-东北证券-国防军工行业:可控核聚变发展稳步推进,商业化未来可期.pdf
- 20240629-西部证券-国防军工行业深度研究报告:可控核聚变,“人造太阳”未来可期.pdf
- 20250227-国金证券-中航成飞-302132-歼击机龙头华丽上市,引领我国航空防务装备跨越发展.pdf
- 20250328-长江证券-航天航空与国防行业深度报告:无人机,AI赋能体系化作战战略新支点.pdf
- 20240709-东北证券-中无人机-688297-军用无人机领军企业,持续拓展国内市场.pdf
- 20160812-东方证券-军工行业反导对军工技术和产业发展影响分析:导弹防御,大国的筹码.pdf
- 20241117-中邮证券-国防军工行业报告:多型新装备首次亮相珠海航展,中国军贸出口崛起势不可挡.pdf
- 20250323-华泰证券-航天军工行业专题研究:军工AI提速,无人装备先行.pdf
- 20250309-兴业证券-军事人工智能行业研究报告:技术奇点驱动应用加速,智能化重塑现代战争形态.pdf
- 20250205-国泰君安-航材股份-688563-首次覆盖报告:盈利改善叠加需求释放,航材龙头成长可期.pdf
- 20241112-东北证券-华秦科技-688281-隐身材料产能提升、陶瓷材料拓展空间.pdf
- 20241106-中邮证券-国防军工行业:碳纤维产业以高性能和低成本两条路径并行,国内供应能力迅速提升.pdf
- 超1800份军工科技专题资料,一查就有,详询微信youbaogao。

不断迭代更新中,详询微信douyinbao。
文章版权归原作者所有,未经允许请勿转载,如需转载请联系微信:douyinbao。
1C9U一查就有网尊重原创版权,不对任何他人创作的报告或者商业计划书单独收费,不以此为盈利目的。
收费仅限于1C9U一查就有网原创单份报告及专题定制报告合集。
如您对版权有异议,可投诉给管理员微信:baocaowang 验证:版权 或者发邮件给我们:81388092@qq.com。



















