量子计算,未来将至 2025年量子信息行业全景洞察报告 光量子通信量子测量 “十五五”我国量子产业发展形势研判
量子计算,未来将至
量子计算有望打破算力瓶颈,巨头公司纷纷入局。量子计算机基础的信息单位称为量子比特,量子比特具备量子叠加原理,n个量子比特可实现2^n的计算能力,在特定领域具备远超经典计算机的优势。谷歌、IBM等大厂纷纷入局,持续投资量子计算,规划2030年左右将量子计算机的量子比特数提升至百万个级别。








超导是量子计算机主流路线,主流厂商包括IBM、Google、国盾量子、本源量子。目前全球量子计算机技术路线包括超导量子、离子阱、光量子、中性原子、半导体、拓扑量子等多个技术路线,超导技术路线易于设备集成和扩张量子比特数量,是目前最主流的技术路线(占比36%),代表厂商包括IBM、Google、国盾量子、本源量子等。





量子计算成为中美必争之地,自主可控正当时
产业进入核心应用示范阶段,龙头控股权转移推动商业化进程。目前头部产品量子比特达到数百,能够满足某些场景应用,量子计算机进入核心应用示范节点。根据光子盒,全球量子计算产业规模有望从2024年50.4亿美元提升至2030年的2199.8亿美元,期间CAGR达87.64%。2025年1月国盾量子大股东从科大控股变更为中电信量子集团,将打通量子计算硬件和商业化之间的链条,国内量子计算商业化有望提速。




量子信息产品受美限制出口,自主可控为必经之路。现阶段,量子计算呈现中美欧三足鼎立的格局,市场规模占比分别为29.7%、28.8%、25.3%。近年美国出台政策禁止向中方出口量子信息技术产品,2024年中国已经不能进口量子计算稀释制冷机;美国打压中国量子发展的同时,将2025-2029年量子研发拨款从合计18亿美元上修至27亿美元,量子计算成为中美必争之地。国产量子计算机量子比特数基本对标海外多数头部厂商、量子科技被连续三次写入政府工作报告,技术水平逐步对标&政策重视,量子计算自主可控有望持续推进。



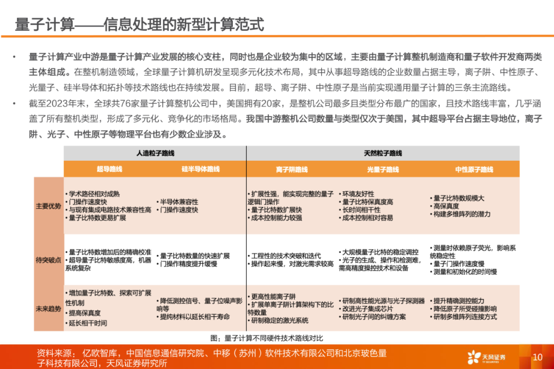
量子计算硬件主要技术路线:

量子计算产业生态与国内外代表性企业概况:

全球主要国家量子信息领域战略规划与投资概况:

硬科技洞猹:量子测量市场规模


更多参考资料:
- 2025版量子计算+生物制药白皮书-量子前哨智库.pdf
- 2025量子飞跃:以新兴技术变革行业研究报告.pdf
- 2025年光量子计算技术产业研究报告-量子信息网络产业联盟.pdf
- 2025年经典计算与多制式量子计算异构融合研究报告-量子信息网络产业联盟.pdf
- 2025年量子计算驱动的电力系统弹性提升-探索与展望报告-西安交通大学(谢海鹏).pdf
- 2025年量子计算应用能力指标与测评研究报告-量子信息网络产业联盟.pdf
- 2025年量子技术与未来学习研究报告(英文版) -国际劳工组织(ILO).pdf
- 2025年量子科技产业发展展望报告-光子盒.pdf
- 2025年量子密钥无线分发技术研究报告-量子信息网络产业联盟.pdf
- 2025年量子信息行业研究报告-深企投.pdf
- 2025年量子指数报告(英文版)-麻省理工学院.pdf
- 2025年量子状态报告.pdf
- 2025年美国量子技术发展研究报告-鼎帷咨询.pdf
- 2025年全球量子计算产业发展展望报告-光子盒.pdf
- 2025年全球量子计算新进展深度分析报告-光子盒研究院.pdf
- 2025年全球量子计算用同轴电缆市场分析报告-光子盒研究院.pdf
- 2025年全球量子科技产业发展展望报告-光子盒.pdf
- 20240322-民生证券-计算机行业深度研究:量子计算,人工智能与新质生产力的“未来引擎”.pdf
- 20240427-银河证券-通信行业深度报告:量子信息技术大发展,产业升级赋能新质生产力.pdf
- 20240511-1C9U-量子信息技术行业深度:政策驱动、产业方向、产业链及相关公司深度梳理.pdf
- 20240529-长城证券-通信行业新质生产力系列报告:量子信息技术乘风起,加速产业链发展变革.pdf
- 20240927-中国信通院-量子计算发展态势研究报告(2024年).pdf
- 20241130-量子科技产学研创新联盟-量子安全技术蓝皮书.pdf
- 20241228-中国信通院-信息技术行业:量子信息技术发展与应用研究报告(2024年).pdf
- 20250228-光子盒研究院-2025全球量子传感产业行业发展展望.pdf
- 20250303-光子盒研究院-2025全球量子计算产业发展展望.pdf
- 20250316-方正证券-新兴产业·量子信息技术行业深度报告:全球科技赛场新前沿,国际竞争逐渐白热化.pdf
- 20250528-光子盒研究院-全球量子计算用同轴电缆市场分析报告.pdf
- 20250623-浙商证券-量子科技行业深度报告:超越经典,面向未来.pdf
- 20250626-国金证券-政策与战略专题报告:量子科技,产业革命核心赛道,投资风口将至.pdf
- 20250702-长城证券-通信行业:Robotaxi正式推出,量子计算迎来最新突破,看好智驾、量子产业链长期发展.pdf
- 20250723-国联民生证券-轻工制造行业专题研究:量子之歌,从在线教育到潮玩新贵.pdf
- 20250803-光子盒-量子计算行业:2025年全球量子计算新进展深度分析.pdf
- 20250818-智研咨询-计算机行业:2025年中国量子计算产业市场现状及发展前景研究报告.pdf
- 20250828-国金证券-机械行业量子计算专题:下一代计算革命,关注核心设备环节.pdf
- 20250916-民生证券-计算机行业深度研究:后量子密码技术,应对量子计算威胁的关键防线.pdf
- 20250926-中国信通院-量子计算发展态势研究报告(2025年).pdf
- 20250930-国金证券-国盾量子-688027-国之重盾,量创智子.pdf
- 20251010-中航证券-量子信息行业:引领未来全球科技变革之关键力量.pdf
- 20251012-国海证券-专用设备行业量子计算硬件深度报告:行业奇点将至,硬件破局当时.pdf
- 20251014-国泰海通证券-量子科技行业深度报告:量子革命,量子科技的现状与未来.pdf
- 20251022-金元证券-电子行业量子深潜_计算篇:从比特到Qubit的范式转移.pdf
- 20251022-兴业证券-工业行业量子计算深度:量子计算开启新计算时代.pdf
- 20251024-海通国际-量子科技行业深度报告:量子革命,量子科技的现状与未来.pdf
- 20251027-慧博智能投研-量子科技行业深度:最新进展、竞争格局、产业链及相关公司深度梳理.pdf
- 20251028-天风证券-产业赛道与主题投资风向标:量子计算——信息处理的新型计算范式.pdf
- 20251029-华源证券-北交所科技成长产业跟踪第四十八期:“十五五”规划将量子科技列为未来产业核心赛道,关注北交所量子科技产业链企业.pdf
- 20251102-兴业证券-计算机行业量子科技跟踪二:产业化应用的关键拐点临近(10.26_11.01).pdf
- 后量子密码技术白皮书(2025)-东进技术.pdf
- 计算机行业深度研究-后量子密码技术-应对量子计算威胁的关键防线.pdf
- 量子计算发展态势研究报告(2025年)-中国信通院.pdf
- 量子计算硬件深度报告:行业奇点将至,硬件破局当时-国海证券.pdf
- 量子人工智能技术白皮书(2024年).pdf
- 量子信息:引领未来全球科技变革之关键力量-中航证券.pdf
- 全球6G技术大会:2024年面向6G时代前沿技术初探量子信息技白皮书.pdf
- 星河智源:2024量子计算技术全景报告.pdf
- 应对量子威胁:SIM体系抗量子密码迁移白皮书(2025年)-中移智库.pdf
- 中国信通院:量子计算发展态势研究报告(2024年).pdf
- “十五五”时期我国量子产业发展形势研判及思路建议.pdf
- 15C9U_【东盟东南亚项目】新加坡南洋理工大学量子传感器产业化项目商业计划书.pdf
- 15量子科技与前沿科技产业应用.pptx
- 2024年量子传感在位置、导航和定时应用中的案例(英文版)-量子经济发展联盟.pdf
- 2024年量子技术在金融通信安全领域的应用研究报告-量子经济发展联盟QED-C.pdf
-
不断迭代更新中,详询微信youbaogao。
文章版权归原作者所有,未经允许请勿转载,如需转载请联系微信:douyinbao。
1C9U一查就有网尊重原创版权,不对任何他人创作的报告或者商业计划书单独收费,不以此为盈利目的。
收费仅限于1C9U一查就有网原创单份报告及专题定制报告合集。
如您对版权有异议,可投诉给管理员微信:baocaowang 验证:版权 或者发邮件给我们:81388092@qq.com。