十五五产业规划洞察 2025年11月专题更新AI+行业分析市场研究 报告定制BP商业计划书撰写 专业知识库助您拒绝AI幻觉!
二十届全会审议通过的《关于制定国民经济和社会发展第十五个五年规划的建议》,为 2026-2030 年的产业发展锚定了 “科技自立、绿色转型、民生适配、体系升级” 四大核心主轴。这份顶层设计不仅明确了国家战略资源的投向,更与当前产业自身的迭代逻辑形成深度共振 —— 从新质生产力的培育到传统产业的升级,从绿色经济的深化到民生需求的响应,每一条规划线索都在重塑产业价值坐标系,也为专题内容提供了与未来趋势同频的核心锚点。

一、新质生产力:规划 “破局” 与产业 “落地” 的双向驱动
十五五规划将 “培育新质生产力” 摆在战略突出位置,明确以科技创新为引领、实体经济为根基,推动新兴产业壮大、未来产业布局 —— 这一导向正与当前产业从 “技术突破” 向 “规模化应用” 的转型节奏高度契合。
从规划逻辑看,新质生产力的核心是打破 “卡脖子” 瓶颈与构建自主产业生态:一方面聚焦 AI、高端装备、量子科技、低空经济等 “赛道级” 领域,通过政策倾斜推动技术从实验室走向市场;另一方面强调 “AI+”“数字 +” 与传统产业的融合,比如智能制造、智慧交通、农业科技等,本质是用新技术激活既有产业的增长潜力。
从产业趋势看,这一方向已显现清晰的落地路径:AI 领域正从通用大模型向垂直场景渗透,无论是工业端的效率优化、医疗端的精准服务,还是消费端的体验升级,技术与场景的结合度越来越高;低空经济作为规划新增的战略性新兴产业,正依托空域管理改革与基础设施完善,逐步打开物流、旅游、安防等应用空间;高端制造则围绕 “国产替代” 与 “全球竞争力” 双目标,在工业母机、医疗器械、工业软件等领域形成从 “补短板” 到 “创优势” 的突破。
对猹专题内容而言,我们将会重点捕捉 “政策催化 - 技术成熟 - 市场放量” 的传导链条:比如 AI 在产业端的落地节奏如何受规划中 “人工智能 +” 行动的加速,低空经济的基础设施建设如何带动上下游配套产业,这些 “规划要求” 与 “产业响应” 的互动,正是趋势洞察的核心价值点。
二、绿色低碳:从 “政策驱动” 到 “市场内生” 的转型深化
十五五规划对 “双碳” 目标的部署更趋务实,既强调新能源、储能等产业的规模化发展,也注重传统行业的绿色改造,同时提出 “零碳园区”“循环经济” 等具象化路径 —— 这与当前新能源产业 “从周期波动走向韧性增长”、绿色技术 “从单一应用走向系统集成” 的趋势完全契合。
规划的核心逻辑是 “加减并举”:“加法” 体现在新能源产业链的延伸,比如光伏、风电向分布式场景拓展,储能与智能电网的协同,氢能、生物质能等前沿技术的试点;“减法” 则聚焦传统高耗能行业的升级,比如钢铁、冶金、化工的节能降碳,本质是通过政策引导与市场机制,让绿色转型从 “成本负担” 变为 “价值增量”。
从产业趋势看,绿色经济已显现两大特征:一是 “协同化”,比如光伏与储能的配套、新能源与数字技术的融合(如 AI 调度储能系统),形成 “发电 - 储电 - 用电” 的闭环;二是 “普惠化”,绿色技术不再局限于大型项目,而是向中小企业、下沉市场渗透,比如分布式光伏、社区储能、节能装备等,这与规划中 “扩大绿色消费”“民间资本参与” 的导向直接相关。
我们的产业专题报告逐步围绕 “绿色价值重构” 展开:比如传统产业的绿色改造如何创造新的利润空间,新能源产业的技术迭代如何受规划中 “新型基础设施” 建设的拉动,循环经济如何从 “环保要求” 转化为 “商业模式”,这些维度既能体现规划的战略高度,也能反映产业的真实落地动态。
三、民生适配:对接 “需求升级” 与 “供给优化” 的产业机会
十五五规划将 “民生福祉提升” 作为重要落点,明确布局银发经济、健康产业、乡村振兴、消费升级等领域,本质是通过产业发展解决民生 “痛点”—— 这与当前消费市场 “从规模增长到品质提升”、民生服务 “从基础保障到精准供给” 的趋势高度契合。
规划的核心逻辑是 “需求导向”:针对人口老龄化,推动适老化产品、医养结合服务、老年教育等银发经济领域发展;针对消费升级,支持健康食品、智能家居、文旅融合等 “品质型” 消费;针对城乡均衡,通过乡村振兴带动农产品精加工、乡村文旅、农村电商等产业,本质是让产业发展与民生需求 “同频共振”。
从产业趋势看,民生相关产业已显现 “细分化”“下沉化” 特征:银发经济不再局限于基础护理,而是向慢病管理、精神文化、适老智能设备等细分领域延伸;健康消费则聚焦 “功能性”“个性化”,比如药食同源、精准营养、家庭医疗设备等;乡村产业则依托 “数字赋能” 与 “品牌化”,从 “卖原料” 转向 “卖产品”“卖服务”,比如乡村文旅、农产品深加工等。
后续猹专题内容会重点挖掘 “民生需求 - 产业响应 - 政策托底” 的关联:比如银发经济的细分赛道如何受规划中 “养老服务体系完善” 的推动,健康消费的升级如何与 “大健康产业” 规划形成互动,这些 “小切口” 背后的 “大趋势”,正是贴近市场需求的洞察方向。
四、传统产业升级:巩固 “全球地位” 与激活 “内生潜力” 的双重突破
十五五规划对传统产业的定位不再是 “淘汰落后”,而是 “优化提升”,明确提出 “巩固矿业、冶金、化工、机械、船舶等产业在全球分工中的地位”,同时推动其向 “智能化、绿色化、融合化” 转型 —— 这与当前传统产业 “从成本优势到体系优势”“从规模扩张到质量提升” 的转型趋势完全契合。
规划的核心逻辑是 “守正创新”:“守正” 是巩固传统产业在全球产业链中的关键节点地位,比如机械制造的性价比优势、化工产业的供应链稳定性;“创新” 则是用新技术改造传统产业,比如智能制造提升生产效率、数字技术优化供应链、绿色技术降低能耗,本质是让传统产业从 “全球分工的参与者” 变为 “规则的塑造者”。
从产业趋势看,传统产业的升级已显现 “双向突破”:一方面在 “高端化” 上发力,比如机械行业向高端装备转型、船舶行业向绿色智能船舶突破;另一方面在 “融合化” 上探索,比如化工与新材料的结合、纺织与时尚产业的联动,通过产业链延伸创造新价值。
猹专题会跳出 “传统 = 落后” 的认知,重点关注 “传统产业的新价值”:比如传统制造业如何通过智能化改造提升全球竞争力,化工产业如何通过绿色技术形成新的比较优势,这些 “老产业的新机会”,正是规划与产业趋势结合的独特视角。
猹专题内容后续会逐步实现与规划的有机契合,关键在于两大维度:
一是 “确定性”,即规划明确倾斜的领域(如 AI、低空经济、绿色低碳、银发经济),这些领域的政策导向清晰、资源投入明确,产业趋势的可预测性更强,是专题洞察的 “基本盘”;
二是 “延展性”,即规划提出的 “融合型” 方向(如 AI + 传统产业、新能源 + 数字技术、乡村振兴 + 产业升级),这些领域是政策与市场结合的 “增量空间”,产业趋势的想象力更足,是专题洞察的 “增值点”。
本质上,十五五规划与产业趋势的关系是 “战略指引” 与 “市场响应” 的共生 —— 规划明确 “往哪走”,产业探索 “怎么走”,而猹专题内容的价值,就是把这种 “指引” 与 “探索” 的互动讲清楚,为一查就有网的客户提供既符合政策方向、又贴近产业实际的趋势判断。



1C9U的核心能力是以AI为引擎,通过多源数据整合、跨界融合和实战导向的分析,为商业决策提供可落地的洞察和工具。

深耕行业数据与专题洞察十三载的一查就有网,早已为这些疑问备好答案。作为聚焦硬科技与战略产业的知识赋能平台,我们的军工科技专题库正实时追踪前沿动态:从 “高超音速武器气动布局演进” 到 “无人机蜂群算法迭代”,从 “军工材料军民两用案例” 到 “全球国防预算与技术投入对比”,5000 + 细分专题资源库(猹专题)整合了装备参数、专利数据、军演实录、政策解读等多源信息 —— 的深度拆解。
下面所列的专题清单,是1C9U赋能商业实践的最新注脚。每一份报告背后,是数百小时的数据清洗、数次人工审核论证与持续迭代的产业观察。我们期待,这些凝结行业智慧的成果,能成为您穿越周期、制胜未来的关键密钥。

- 200+页重磅报告!2025年矿泉水瓶装水行业深度分析及新品上市竞品策略报告(主要开发数据源:京东商品搜索页、详情页及评价页,详见下面这个专题)
- 2025年中国羊肉市场分析暨马达加斯加进口羊肉线上线下营销策略竞争分析报告 京东小红书抖音电商竞品分析
- 细微中见真章,从用户评价用户吐槽中洞察你的竞品软肋:新品牌破局的绝佳观察窗口!
- 我用deepseek窥探了下:上海市咖啡连锁品牌分布与市场特征洞察(截至2025年3月)(主要开发数据源:百度地图店铺信息)
-
报告!我用deepseek研究了下上海24小时营业的店铺,不得不说上海夜间经济夜经济。。。(主要开发数据源:百度地图店铺信息) -
重磅解读(含实操)!如何定期跟踪行业新建新开工新 资项目?例如定期跟踪乃至提前预测预判半导体行业新建项目?!

-
我用deepseek分析了下2025年苏州春季招聘大会岗位需求.xlsx,原来苏州的产业秘密在这里。。还在为工作发愁的快来看!(主要开发数据源:招聘会数据) -
我们梳理了50000+教育创业项目,拆解了500+典型教育细分领域商业计划书,发现了教培行业的新风口!(主要开发数据源:投融资数据) -
出海企业必读!2025年海外市场调研方法大盘点 足不出户,尽知跨境事!爆款产品洞察热点国家分析(主要开发数据源:谷歌地图及GOOGLE外贸开发系列方法论,作者有20年外贸客户开发经验) -
来点不一样的deepseek专题解读:deepseek赋能的TOP 10应用!(主要开发数据源:专题报告、猹专题5000+行业专题资源库,猹专题是专题报告领域的开创者和领导者) -
一年做到小红书滋补养生品类第一,合为养到底有何独门秘笈?(主要开发数据源:小红书电商数据) -
宝草纲目草本药食同源大健康产业内参行业周报2025年0331-20250406 第003期(主要开发数据源:微信公众号文章、专业细分行业媒体资源,并最终形成行业周报及产业内参资源,接受周报及内参资源定制,详咨youbaogao) -
糖酒会落幕,药食同源兴致正酣。(主要开发数据源:行业展会展商资源) -
黄精黄芪桑叶酸枣仁肉苁蓉茯苓药膳爆品密码!天猫电商数据2月药食同源爆款来了(主要开发数据源:天猫电商商品数据、抖音电商达人数据等) -
药食同源爆品榜单!2025年养生圈黑马到底是谁?陈皮?百合?黄精?酸枣仁还是金银花?(主要开发数据源:小红书电商、天猫电商及抖音电商爆品分析、消费者画像等) -
连续6年芝麻丸销量第一,老金磨方如何做到的?(主要开发数据源:小红书电商、天猫电商及抖音电商头部公司研究等) -
2025年上海市场头疗、洗脸线下连锁门店分布及竞争态势研究 附养生馆理疗馆报告商业计划书等调研资料(主要开发数据源:高德地图店铺信息) -
200+页!2025年AI赋能物业服务行业典型案例分析及未来应用场景拓展方向趋势洞察报告 人工智能+物管.docx/pdf(主要开发数据源:微信公众号深度文章遍历后萃取) -
新兴科技产业图谱:捕捉前沿趋势,抢占发展先机 1000+份文档助您构建自己的行业知识图谱(主要开发数据源:细分行业知识图谱、产业链资源库) -
【猹公司】定向研究定制报告:2025年南食召品牌深度分析调研报告(主要开发数据源:品牌散落在全网的只言片语,先抓取片段后拼凑全局) -
【专业报告定制】2025年中国电建(中电建)砂石资源分布投资及运营建设情况分析报告(基于中国地图绘制附python源代码) -
2025-2030年除甲醛市场竞争分析和未来五年发展趋势全景洞察报告.docx/pdf

-
200+页!2025年AI赋能物业服务行业典型案例分析及未来应用场景拓展方向趋势洞察报告 人工智能+物管.docx/pdf -
宝草纲目草本药食同源大健康产业内参行业周报2025年0324-20250330(周报,每周一出品) -
2025-2030年AI人工智能赋能金融行业风控策略深度洞察报告 FINAL.pdf 160页!
- 200+页重磅报告!2025年矿泉水瓶装水行业深度分析及新品上市竞品策略报告
- 298页重磅报告!2024-2030年枸杞产业市场竞争和未来五年发展趋势全景洞察报告 枸杞子枸杞原浆枸杞面膜枸杞零食(中卫枸杞头部工厂品牌定制)
- 2024-2030年大消费行业市场分析报告暨十大潜力消费场景全景洞察报告 细分消费品类消费产品挖掘开发!(沪上知名品牌咨询公司定制)
- 258页深度报告!2024-2030年安徽省合肥市十大战略新兴产业发展趋势全景洞察报告(某省发改委定制)
- 2024-2030年陕西省十大战略新兴产业发展趋势全景洞察报告 150+页前瞻市场挖掘!(某省经信委定制)
- 2024-2030年比亚迪海外市场营销规划和运营方案执行落地研究报告 byd的全球化战略(比亚迪公司竞品定制)
- 160页央企国企深度定制!2024-2030年低空经济行业全产业链竞争分析及商业机会洞察报告(中车集团中国中车定制)
- 158页深度研究!2024-2030年设备更新专项调研分析及商业前景全景洞察报告(中车集团中国中车定制)
- 科创引领发展,从产业视角解读安徽十年崛起 附2024-2030年合肥市十大战略新兴产业发展趋势全景洞察报告(某省发改委定制)
- 强!2024-2030年中国牛羊肉产品消费分析与市场营销全景洞察报告 152个图表 208页.docx/pdf(呼和浩特农旅局定制)
- 【216页 105个图表深度定制】2024-2029年中国购物中心商场业态发展前景趋势分析洞察报告.docx/pdf(大悦城定制)
- 儿童奶粉羊奶粉成人奶粉:2024-2030年中国奶粉行业细分市场分析与前景洞察报告 96页.pdf(南山乳业定制)
- 超级重磅!2024年小米汽车产业链分析及新品上市全景洞察报告 100+页报告.docx/pdf(已获全网分发收录阅读1000万+人次,美誉度极高)
- 【深度定制】2024-2030年中国及全球人工智能应用创新分析与典型AI公司竞争策略全景洞察报告 300+页.pdf(同类型定制20大城市版已被发改委独家买断~)
- 300+页重磅定制AI报告!2024-2030年中国人工智能行业应用分析与AI赋能前景洞察报告(小智未来定制,已成功拿到500万天使轮)
- 200+页深度报告!2024-2030年中国人工智能行业应用分析与AI赋能前景洞察报告
- 138页报告 对标禧玛诺Shimano 青岛科技小巨人定制:2025年全球自行车变速器行业市场前瞻报告:技术革新与市场驱动因素深度分析.docx
- 200+页报告 AI智慧小院天人合一科技自然生态融合报告 迭代中。。。.pptx
- 2025年有机肥市场全景洞察分析报告 136页 by 1C9U一猹就有研究团队.docx
- 2024年生物炭市场全景洞察分析报告 89页 1C9U一猹就有研究团队.docx
- 茶叶品牌集合店经销商赋能项目全景规划书:茶叶领域的1919及华致酒行.pptx
- 【市场调研】2024-2030年牛羊副产品开发及产业链洞察全景分析报告 160页.docx/pdf
- 2024年花胶鱼胶市场深度分析及前瞻应用洞察报告 123页.docx/pdf下载
- 185页专项调研!2024-2030年陕西省十大战略新兴产业发展趋势全景洞察报告(Final).docx/pdf
- 166页重磅定制CDMO报告!2024-2030年中国小核酸药物行业市场前景洞察报告
- 市场调研】92页PPT 2024-2025年连锁教育品牌全托管式加盟模式调研分析报告
-
2025年中国巡检机器人行业深度分析报告 智能巡检机器人整体应用解决方案 -
中国护眼仪鼻部脸部护理便携式仪器市场趋势洞察报告(2025)120页.pptx附下载 洗鼻市场护脸仪 - 更多专项定制报告,详询:douyinbao。

-
四更!AI应用案例超强梳理:500+份BP商业计划书揭秘2025年人工智能大模型智能体AIGC实践实战进展,这波变革太快了 -
什么样的医学影像AI产品最具生命力?附2025年医疗影像人工智能项目融资商业计划书 2025年的风口!| 拒绝AI幻觉,带你纵观大模型智能体Agent,涉及研究痛点、应用场景、发展方向及创业商业计划书等 -
再更!AI应用案例超强梳理 含2025年最新实践项目BP商业计划书 人工智能+应用 AIGC大模型deepseek应用全知道! 2025年AI数据中心行业专题报告 附云数据中心及大数据运营管理平台建设方案等合集 -
AI赋能水务变革:300+场景解锁管理、生产、服务新未来!附AI智慧水务解决方案合集 -
ALL IN AI! 关于deepseek+行业应用场景的报告都在这里了! -
所有玩具品类都有机会用AI改造一遍! -
2025-2030年人工智能AI赋能教育行业应用场景及竞争策略全景分析报告 deepseek+教育大模型 -
2025年DeepSeek/AI/大模型赋能养老产业的十大应用场景及典型案例研究报告 -
AI+旅游专题报告:deepseek掀起了智慧文旅新的应用场景和商业价值! -
2025年AI赋能家电行业应用场景分析及标杆企业人工智能大模型实践案例分析报告 -
2025年AI+巡检行业专题调研报告:无人机与机器人如何开启万亿低空经济新蓝海? -
来点不一样的deepseek专题解读:deepseek赋能的TOP 10应用! -
2025年AI赋能能源行业十大典型案例暨能源产业数字化转型实践分析报告.docx/pdf -
2025年AI赋能汽车行业十大典型案例图谱分析暨汽车AIGC应用趋势发展报告.docx/pdf -
Manus掀起智能体应用新浪潮!附150份AI智能体agent报告及商业计划书猹专题合集! -
破旧立新:传统产能的落幕与新质生产力的崛起 打造AI新质生产力.pptx -
当传统低空经济遇上前沿 AI:从 “摸着石头过河” 到 “智能领航” 的惊艳转身 -
华为医疗军团来袭,2025年全新整理AI医疗产业链全景洞察报告合集附人工智能+医疗项目商业计划书 -
DeepSeek系列报告之AI+教育:K12教育新刚需,AI如何实现“千人千面”学习? -
AI赋能医药合集pdf附下载:2025-2030年制药行业AI应用及布局策略研究报告 -
2025金融大模型「落地指南」报告:当银行遇上大模型,AI助力金融服务效率提升80%的秘密 -
DeepSeek掀起AI养老新热潮,重新定义退休生活:AI重构银发经济服务生态的五大突破方向 -
2025年整理超10G+养老产业链专题报告、商业计划书及智慧养老方案,构建您的专属老年服务银发经济行业大模型! -
我花了两年搜集了400多份AI项目商业计划书!附AI-AIGC-AGI-GPT-大模型-人工智能创业项目商业计划书案例大合集! -
2025-2030年AI眼镜行业深度定制报告 智能眼镜应用场景及研发趋势分析 200+页.pdf -
deepseek、AIGC、大模型及人工智能四度更新更新版!任一单份无条件免费下载附pdf、pptx! -
2025年全新整理数据中心AIDC专题定制报告大合集 任一单份免费下载 -
AI公务员上岗?deepseek赋能政务大模型AI政务建设解决方案! -
腾讯元宝超越豆包,成app store下载榜第二名!附2025年腾讯AI战略布局全景洞察报告! -
所见即所得,立马改,马上用!AI大模型AIGC培训类课程课件及deepseek人工智能科普用PPT文档.pptx -
要么拥抱大模型,要么被时代抛弃!附800+份AI大模型赋能行业应用典型实践案例大合集! -
deepseek+deep-reseach应用:超有用!关于近期推理大模型的十条使用心得! -
Saas应该是目前AI最先受益并转为钞能力的行业?deepseek赋能saas行业应用的典型案例实践研究! -
AI加持,2025年教育工业医疗文旅金融社交等元宇宙行业应用层全面发展洞察报告大合集!单份免费附下载pdf! -
【有求必应】2025年食品行业AI数字化及deepseek应用前景专项调研分析报告 -
软硬件一体,海内外联动,豆包大模型领先,字节跳动的AI战略布局全景洞察报告! - 接下来重点关注细分行业垂直大模型,2025估计要杀红眼!
- AI赋能 创想无界:2024年度AIGC人工智能大模型创新应用创业项目BP商业计划书超强汇总!300+份!
- 智能体引领智能化革命的新引擎,附100+份AI Agent研报BP商业计划书合集!揭秘智能体行业发展趋势
- 一文看透AI大模型赋能医疗医药中西医全场景应用专题报告!
- 超级搜索术:2024年AI搜索行业深度分析发展报告 大模型助力搜索引擎大变革!
- 人工智能的新风口开始吹到了AI智能体!附80+份AI Agent研报BP商业计划书合集!揭秘智能体发展图谱
- AI智慧水务监管系统解决方案 300+份智慧水务整体解决方案 智慧水利水务信息化
- AI赋能,新型工业物联网架构助力iiot智能制造!附300+份工业互联网解决方案及分析报告数智协同合集
- AI赋能家电,生活家电厨卫电器小家电市场未来趋势知多少?
- 2024年整理数据资产专项调研报告合集 数据资产管理实践白皮书 数据资产年度分析
- 数字化供应链决胜未来,人工智能AI赋能供应链产业面面观!
- AI教育产品霸榜美国市场?附中国人工智能教育AI+教育项目BP创业计划书专项调研报告合集
- 2024年下半年了,AI行业出现了哪些新物种新产品新服务?附AI-AIGC-大模型-人工智能类创业项目BP商业计划书超大合集!
- 屡败屡战,字节跳动再战AI硬件!
- 2024年AI赋能供应链全景洞察报告 人工智能重塑库存管理备件预测
- 【有求必应】大模型课程课件类专题定制 开源大语言模型理论讲解及落地实践实战系列
- 【深度定制】2024年AIGC赋能音乐产业深度洞察报告 人工智能AI音乐应用前景全知道
- 一文吃透多模态:多模态大模型的探索 五大研究方向与十大应用领域!
- 【1C9U】2024中国百模大战竞争格局分析报告.pdf 垂类大模型图谱 通用大模型竞争力分析
- 强!2月份访问量增速全球第一大模型!
- 【深度定制】2024-2030年中国及全球人工智能应用创新分析与典型AI公司竞争策略全景洞察报告 300+页.pdf
- 营收1346亿,狂飙的AI风口,为什么百度赚到钱了?
- IT智能运维新时代:AI赋能运维管理!
- AIGC时代,三大运营商逐鹿AI大模型!
- Sora再度颠覆AI视频行业,A股哪些公司有相关布局?
- AI正在重塑VC、PE行业 附2023年度私募股权投资市场专题分析报告
- 【有求必应】2024年AI人工智能创业项目BP商业计划书专项调研报告 用户画像、盈利模式、竞争优势、痛点分析、解决方案!
- 绝世好Sora,一文搞定ta!
- 震惊世界!OpenAI发布文生视频模型sora | 长达60秒高清视频生成 | AGI来临 | Sora的十大不同之处!
- 2024-2030年人工智能AI芯片行业竞争格局与产业链分析报告 200+页.docx/pdf
- 智能机器人公司宇树科技再度完成10亿元融资!AI+通用机器人正大踏步融合中。。。
- 预见2024!AI深度赋能,国内大模型及AIGC应用深度盘点报告!1000+份最新合集!
- 超级干货!世界人工智能大会再度引爆ChatGPT! 77G 可实战、可落地、超预期GPT超强课程合集再度返场!GPT欲罢不能~ (680,实际交付为100G+)
- 2024年中国大模型市场将迎来商业化爆发!一文遍知大模型赋能千行百业!(500,2G+)
- SaaS+大模型:越垂直,越具象,越能挖掘出AI的价值-附超细分垂直行业SaaS平台专题案例合集!(300)
- 2023年中国虚拟人产业发展与商业趋势研究报告 数字人直播间打造 数字人直播带货实践操作指导(600,10G+)
- AIGC赋能,2024年AI+金融应用案例专题分析研究报告!AI金融营销、合规、风控等大模型产品
- 300+页重磅定制AI报告!2024-2030年中国人工智能行业应用分析与AI赋能前景洞察报告
- 为什么对中小企业来说,数字化转型很难?附38个细分行业数字化转型实践案例研究报告超级合集
- 预见2024!AI深度赋能,国内大模型及AIGC应用深度盘点报告!1000+份最新合集!
- 【1C9U-AI系列专题】2024年AI如何赋能人力资源和招聘行业 普通人又该如何去应对这一变化?
- 2024年边缘AI行业深度分析报告 AI大模型下沉至终端,提升边缘计算需求
- Pika出圈,还有哪些好用能用的AI视频生成工具?
- GPTs上线6天都发生了什么-231115
- AI健康咨询、AI体检报告解读、AI健康保险、AI心理健康陪伴、AI虚拟健管师。。。AI+健康的无限可能!
- 【有求必应】大语言模型赋能医疗行业专项研究报告合集附pdf下载!
- 2024年硬科技投资策略圆桌会 附78页2022年硬科技创新发展白皮书完整版
- 汽车多模态交互研究:大模型及多模态融合,推进AI Agent上车 附大模型赋能智能汽车专项报告pdf合集下载
- 【人工智能系列专题之AI电商】GPT赋能电商应用案例合集、AI+跨境电商课件课程面面观!
- 【人工智能系列专题之AI金融】一文看透Chatgpt、AIGC如何赋能金融、银行、保险及证券行业等
- AIGC赋能,2024年AI+金融应用案例专题分析研究报告!AI金融营销、合规、风控等大模型产品
- 【人工智能系列专题之AI教育】AI+教育大热,什么样的智能教育产品用户愿意付费?
- 【人工智能系列专题之AI营销】可能比你想象中的效果更好!人工智能ChatGPT赋能营销面面观
- 【人工智能系列专题之AI安防】一文看透AIGC、大模型、ChatGPT如何赋能安防产业!
- 【人工智能系列专题之AI游戏】一文看透AIGC、大模型、ChatGPT如何赋能游戏产业!
- 【人工智能系列专题之AI医疗】医疗AI路在何方?当医药遇上ChatGPT......
- AI+零售,新一轮零售业态革命!
- 【1C9U-GPT专题每周上新】AI新时代商业课,行业分析+效率提升+商业机会+认知升维(附100G可实战GPT课程合集!)
- GitHub上AI开源项目数量激增,各行业头部厂商抢滩自建垂类大模型!
- 再更!ChatGPT应用案例超强梳理 含2023年最新实践项目BP 人工智能+应用 AI+应用全知道!
- AIGC管理办法出台,行业落地驶入快车道!附纯AIGC大模型赛道2023年最新创业计划书合集!
- 2023年AIGC、ChatGPT赋能保险行业应用白皮书 附保险等30+细分行业数字化转型专题报告
- 【AI赋能咨询】管理咨询项目总体流程规划PPT合集 业务、管理流程梳理及方法论!
- 2024年中国大模型市场将迎来商业化爆发!一文遍知大模型赋能千行百业!
- 云端大数据,智能新时代:新一代信息技术的实践与探索附2023年全新创业项目BP超大合集
- 2023年中国虚拟人产业发展与商业趋势研究报告 数字人直播间打造 数字人直播带货实践操作指导
- SaaS+大模型:越垂直,越具象,越能挖掘出AI的价值-附超细分垂直行业SaaS平台专题案例合集!
- ChatGPT驱动,2023年人力资源管理实践有哪些新变化?附各大名企HR培训理念、模型及趋势等PPT
- AI聊天机器人面面观 后ChatGPT时代,聊天机器人终于迎来爆发!附聊天对话问答机器人2023年最新BP商业计划书专题
- 【有求必应】2023年AI数字人直播、数字人营销及数字人应用等专项定制BP商业计划书报告超大合集!
- 纯干货!AI加持,77套2023年新版智能化数字化解决方案合集附PPT下载!
- AI赋能,数字化与智能化解决方案轻松get!
- 2023年AI大模型技术能力评估报告 大模型选型评价体系 大模型落地能力谁家强?
- 2023年AI大模型技术能力评估报告 大模型选型评价体系 大模型及人工智能行业应用成熟度如何评测?
- AI金融企业Noetica AI 筹集 600 万美元资金,将人工智能驱动的见解引入复杂的企业债务市场!
- 跨境电商专题课程:AI技术&ChatGPT解锁 跨境电商新玩法 TEMU、Shopee、tiktok及亚马逊教学视频
- 人机共生-大模型时代的十二大交互识别模式!
- 年末福利!互联网人Al化转型实操能力课,人人都能听懂的Al课程
- AI营销数据营销数字营销创意互动营销内容营销直播营销,全都有!
- 华为发布政务大模型首批应用场景,100+份AI+政务发展报告看懂数字政府建设!
- AI时代,如何构建多模态知识图谱?大模型如何应用于知识图谱补全?
- 接入大模型,手机终于要长“脑子”了?AI手机折叠屏手机加持,预计2024年全球智能手机出货量同比增长4%
- 专治不服系列:为什么你一定要学习AI?
- 6个月掏出3410亿参数自研大模型,马斯克说到做到!附AI短视频系列课程,快速理解带货短视频+AI运用
- 变现之道:中国AI大模型的四种商业化路径!
- AI营销、AI医疗、AI教育、AI聊天机器人、AI绘画、ChatGpt应用案例超强梳理、AI语音、ChatGPT赋能营销、ChatGPT报告方案和商业计划书、ChatGPT的50大典型应用、大模型、AI+应用生成式AI
- 深度学习机器学习、机器视觉
- 京东云言犀数字人全面升级:“采销东哥”AI数字人是如何练成的?
- AI浪潮下一站:具身智能 附2024年具身智能AI Agent智能体专项调研分析报告
-
要么拥抱大模型,要么被时代抛弃!附1200+份AI大模型赋能行业应用典型实践案例分析报告解决方案2025年全新整理大合集! 纯干货!AI加持,150+套2025年全新整理新版智能化数字化解决方案合集附PPT下载!人工智能智慧数智方案 -
AI+新风口来了:用AI“点石成金”,有商家单月卖出1000万AI玩具
-
从智能硬件到云服务平台,从情感陪护到健康管理,AI正在全方位重塑养老服务的体验与效率 附2025年智慧养老项目商业计划书 AI 换脸骗走 2 亿!2025年大模型安全攻防全景洞察:从银行到汽车,200+ AI报告拆解安全威胁 可信人工智能 AI座舱狂飙:屏幕革命、大模型上车与千亿生态争夺战 附2025年智能座舱行业专题研究报告创业商业计划书合集 比亚迪2025年全景战略解析报告:海外破局、技术深耕与用户生态重构 市场营销规划和运营方案执行落地研究 算力需求高增,AI芯片爆发!附2025年全新整理AI芯片全产业专题分析报告合集含BP商业计划书! 首届深空经济与产业发展大会在合肥召开 附2025-2030年中国深空探测与深空经济行业发展趋势全景洞察报告 深空经济十大产业 300+套方案带您了解智慧工厂进化论:新一代智能工厂顶层架构与实践 基于AI、5G与数字孪生的解决方案全景与实践探析 2025年机器狗机器狼市场分析报告 国内外机器狗行业主要参与者竞争洞察 应急管理大数据指挥中心信息化平台建设方案 智慧城市智慧应急平台(城市应急指挥系统)智慧应急系统平台解决方案PPT专题 2025年反无人机系统架构研究报告 无人机反制防御行业项目商业计划书 某大型制造集团“十五五”产业数字化转型规划方案 离散生产型制造企业数字化工厂解决方案.PPTX -
量子计算,未来将至 2025年量子信息行业全景洞察报告 光量子通信量子测量 “十五五”我国量子产业发展形势研判 SaaS+大模型:越垂直,越具象,越能挖掘出AI的价值 附2025年整理更新超细分垂直行业SaaS平台专题案例创业商业计划书合集 超3000+份数字化转型专题报告及解决方案合集!覆盖医疗工业制造物流金融银行家居服装石化零售人才税务水利化工等40+行业! AI财团400亿美元收购数据中心 附2025年AI数据中心行业专题报告 云数据中心及大数据运营管理平台建设方案等合集 “湾芯展”惊喜来了 中国在半导体创新方面还有多少差距?附100+份芯片设计封装集成电路材料测试行业创业项目bp商业计划书超级合集 企业数字化转型之路:灯塔工厂产业数字化平台解决方案白皮书PPT解读报告 谁控制了稀土,谁就控制了未来:揭秘大国博弈背后的稀缺资源争夺战 附2025年稀土产业链专题报告 抓紧打造自主可控的产业链供应链 2025年中国光刻机光刻胶产业链专题研究报告 DUV EUV ASML 存储芯片超级周期爆了!HBM 涨价 67%,国产玩家撕开垄断裂缝 2025年无人机产业链深度剖析与投资机会展望报告 测绘物流消防电力消费工业无人机等细分行业市场应用场景 构建您的专属无人机知识库 AI赋能节能:重构工业场景智慧节能逻辑,AI智能节控从 “硬件改造” 到 “零投资分成” 的价值升级 十五五规划明朗!2025年全新整理半导体集成电路芯片行业专题报告及创业项目商业计划书全景洞察!封装研发设计制造设备全产业链 2025年中国光学光电子行业市场分析报告 光学元器件光电显示光电材料等产业洞察 小马智行获港股上市备案 附2025年robotaxi行业专题分析报告 自动驾驶商业化 网约车商业计划书 Ship Wars:2025年中国船舶行业及全球造船业深度研究分析报告 全球港口物流航运市场竞争态势(干货数据满满) 五更!AI应用案例超强梳理:500+份BP创业业计划书揭秘2025年人工智能大模型智能体AIGC商业模式实战,这波变革太快了 AI智能体崛起 AI AGENT典型创业方向:垂直聚焦与生态创新附2025年智能体创业项目BP商业计划书超级合集! 绿醇下游应用场景丰富!2025年中国绿色甲醇产业研究与前景展望报告 核聚变订单加速落地 四代堆与小堆如日方升,终极能源大门或被打开 附2025年可控核聚变行业专题分析报告 【有求必应】2025年大模型数据集专题报告合集! 2025年脑机接口市场规模应用领域支持政策及行业市场分析报告 类脑智能项目商业计划书专题合集! 50+页.PPTX 2025年中国管道非开挖修复市场分析报告 多元化技术路线及未来发展趋势 
-
-
超3G数据源成就了:2025年药膳炖汤炖品连锁品牌项目商业计划书精益策划书.pptx 附美团点评25个头部药膳品牌店铺评价信息 -
【238页专业定制 】2025年中国新中式健康茶饮养生茶市场深度洞察报告 京东美团小红书抖音天猫b站电商数据及用户消费行为洞察 -
药食同源赋能餐饮系列报告:药膳四大爆款品类拆解 -
【养生大健康全渠道系列洞察-1】:解码山姆会员店的轻养生赛道爆品逻辑! -
药食同源物质目录2025年7月版:基于中药学四性、五味与归经的分类图谱(原创) 可本地快速部署查阅【药食同源知识库】 -
【图说药食同源】未来10年,药食同源应用产品开发思路与重点方向 -
2025年中国纸皮核桃行业市场研究报告 京东在售纸皮核桃品牌及消费者全景洞察 -
当下药食同源行业发展痛点与破局之道之大家说! -
2025年6月小红书药食同源热门种草品类 陈皮竟然热搜第一? -
2025中国膏方膏滋行业深度报告 小红书膏方品牌种草策略深度解析 -
106种药食同源核心物质功效对比快查可交互脑图 宝草纲目绘制 -
2025-2030年中国鸡内金行业市场分析及未来发展趋势全景洞察报告【宝草纲目药食同源定制报告】 -
安神助眠市场崛起,2025-2030 年中国酸枣仁行业发展态势及未来产品研发趋势洞察报告.docx/pdf -
2025-2030年中国石斛产业市场竞争分析及未来五年发展趋势全景洞察报告200+页 .docx/pdf 产品价格产业链竞争格局 -
2025年药食同源行业热销品类、物质及爆款商品分析报告 中式养生水黄精百合黑芝麻丸健康零食等热销商品洞察 从千年仙草到产业蓝海:「茯苓」如何破圈成为大健康时代的新宠?附2025-2030年中国茯苓产业市场分析与产品研发趋势全景洞察报告 娃哈哈前高管创办、步步高领投,专注于药食同源快消化赛道的养生健康饮品品牌获数亿投资附商业计划书下载! 2025年药食同源产品专利研发趋势与热点分析报告 薄荷、山楂、百合、金银花、陈皮、化橘红哪个更有前景? 2025年药食同源视角下的中医药及大健康食品企业专利研发趋势与热点分析报告 从专利分析看药食同源细分市场应用前景及发展空间:护肝助眠代餐补气血降血脂抗衰老等场景洞察报告! 胡庆余堂劲家庄九芝堂雷允上等药食同源头部公司专利申请产品研发动态趋势分析报告! 2025年中国养生健康零食行业市场分析及新中式滋补零食竞品专利竞争分析全景洞察报告 2025年中国药⻝同源⾏业细分品类三七市场分析报告 中药材三七未来还有商机吗 2025年中国养生膏方市场分析及产品研发趋势洞察报告 基于京东天猫抖音等电商平台数据分析 别再为可研报告愁眉苦脸!588+份全行业可行性研究报告,一查就有!万物皆可研,2025年全新更新! 天然代糖之王:甜叶菊,吸吮叶子的那一刻,我有一丝感动。附2025年甜叶菊项目BP创业商业计划书! 同仁堂李时珍膏方集团泰尚黄精铁枫堂等药食同源中药大健康产业头部公司专利申请产品研发动态竞争趋势分析报告! 年增4倍!新中式滋补品有机银耳富硒银耳细分赛道头部品牌2025年商业计划书.pptx 【220页原创深度定制】2025-2030年黄精产业市场竞争分析和未来五年发展趋势全景洞察报告.pdf【好数据才能有好报告】 2025年人工智能赋能大健康产业专题报告商业计划书:AI智能健康管理新浪潮来了! 2025年新中式食养餐饮行业经营现状分析及未来发展趋势洞察报告 药膳食疗炖汤炖品连锁餐厅 -
2025年三高市场专题分析报告 高血压高血糖高血脂年轻化暴增300%!药食同源或成百亿市场破局点 - 2025年大健康产业BP商业计划书专题合集:解锁健康康养养生健康管理行业创业新项目新机遇新市场!
-
【客户深度定制版 】2025年中国新中式健康茶饮养生茶市场深度洞察报告 京东美团小红书抖音天猫b站电商数据及用户消费行为洞察 【美团头部中药茶饮品牌数据深度洞察版】200+页!2025年中国新中式健康茶饮养生茶市场深度洞察报告.pdf 100+精美图表 宝草纲目药食同源产业周报 2025年第22周(2025年0526-0601)每周十分钟,健康资讯全知道! 2025-2030年中国草本健康减肥(药食同源减肥产品减肥茶)市场现状分析及未来发展趋势全景洞察报告 200+页 深度定制开发中 【220页原创深度定制】2025-2030年黄精产业市场竞争分析和未来五年发展趋势全景洞察报告.pdf【好数据才能有好报告】 200+页深度定制! 2025-2030年灵芝及鲜灵芝产业市场竞争分析和未来五年发展趋势全景洞察报告.pdf 200+页!2025-2030年中国功能性茶饮市场分析及新品研发趋势全景洞察报告.pdf 200+页专题定制报告!2025-2030年葛根产业市场竞争分析和未来五年发展趋势全景洞察报告 200+页!2025年中国新中式健康茶饮养生茶市场深度洞察报告.pdf 深度定制 数据源好,报告才能好! 宝草纲目药食同源产业周报 2025年第21周(2025年05月25日)每周十分钟,养生大事全知道! 宝草纲目药食同源产业周报 2025年第20周(05.12-05.18)每周十分钟,行业大事全知道! 宝草纲目药食同源产业周报 2025年第19周(05.05-05.11)每周十分钟,行业大事全知道! 千亿助眠市场揭秘!药食同源如何精准 “哄睡”?附超全干货攻略~ 解酒护肝市场要爆啦!从急救到日常养身,这届年轻人都在囤什么? - 千亿助眠市场揭秘!药食同源如何精准 “哄睡”?附超全干货攻略~
解酒护肝市场要爆啦!从急救到日常养身,这届年轻人都在囤什么? 700 亿降压市场爆发!十大「药食同源」降血压成分盘点|科学控压指南 8味药食同源物质|拯救焦虑抑郁小情绪:从产品细分和场景应用中挖掘更多大健康高潜力市场! - 2024-2025年中国保健品行业研究及消费者洞察专题分析报告
- 100+大健康细分市场,5000+健康行业商业计划书报告健康管理专题研究,2025年超热大健康产业调研助力健康中国!
- 国家意志:关于做好体重管理门诊设置与管理工作的通知!
- 一年做到小红书滋补养生品类第一,合为养到底有何独门秘笈?
- 200+页报告!2025年中国燕窝行业市场竞争分析及产品研发策略全景洞察报告 深度定制中!
- 200+页报告!2025年中国阿胶行业市场竞争分析及产品研发策略全景洞察报告 深度定制中!
- 宝草纲目药食同源产业周报 2025年第17周(04.21-04.27)每周十分钟,行业大事全知道!
宝草纲目草本药食同源大健康产业周报2025年0414-0420.pdf 第005期 宝草纲目草本药食同源大健康产业周报2025年0407-0413.pdf 第004期 - 宝草纲目草本药食同源大健康产业内参行业周报2025年0331-20250406 第003期
- 宝草纲目草本药食同源大健康产业内参行业周报2025年0324-20250330
- 宝草纲目|药食同源产业内参行业周报2025年0317-20250323第001期
- 糖酒会落幕,药食同源兴致正酣。
- 2025-2030年黄精产业市场竞争分析和未来五年发展趋势全景洞察报告 200+页.docx/pdf 猹报告深度定制中
- 24节气养生系列之春分养生全攻略 | 古人智慧教你顺应天时养身心
- 黄精黄芪桑叶酸枣仁肉苁蓉茯苓药膳爆品密码!天猫电商数据2月药食同源爆款来了
- 药食同源爆品榜单!2025年养生圈黑马到底是谁?陈皮?百合?黄精?酸枣仁还是金银花?
- 药食同源中药材道地药材主产区分布图|原创
- 2025年中医中药材出海市场全景洞察策略分析报告 出海路径及模式主要目的地国家等
- 连续6年芝麻丸销量第一,老金磨方如何做到的?
- 2025年养生滋补食疗药食同源产品热销高增长赛道商品排行榜单
- 小红书滋补保健养生类品牌对应主打品类榜单截止到2025年2月27日前一个月数据!
- 喝多了总遭罪?!附2025年全新醒酒防醉酒解酒护肝产品商业计划书BP合辑,攻克饮酒后健康痛点
- 中药+科技+消费(中医智慧康养):解码中医药大健康产业的创新融合与增长密码
- 德壹医疗获数千万A轮融资,AI康复理疗机器人头部公司大盘点
- 药食同源古方典籍古籍挖掘 滋补品膏方潜力爆款单品市场洞察 本草纲目黄帝内经神农本草经等全面研习
-
2024-2030年中国艾灸行业市场前景展望及投资价值调研分析报告 艾草艾灸仪艾灸馆艾灸机器人等产品研究 -
京东药食同源产品热卖榜20250109 甘草金桔干荣登榜首,清肺润咽! -
2025年药食同源养生全产业链洞察报告 不断迭代挖掘106个食药品种细分市场前景 酸枣仁百合山楂甘草化橘红铁皮石斛茯苓等滋补品 -
【有求必应】2024-2030年中国天然健康活性物质市场现状调研及未来发展趋势全景洞察报告 - 【宝草纲目大健康系列专题】2024-2030年中国无糖茶饮料行业品牌竞争格局及未来消费趋势全景洞察报告
-
2025年药食同源养生全产业链洞察报告 不断迭代挖掘106个食药品种细分市场前景 酸枣仁百合山楂甘草化橘红铁皮石斛茯苓等滋补品 -
298页重磅报告!2024-2030年枸杞产业市场竞争和未来五年发展趋势全景洞察报告 杞里香百瑞源等品牌竞品分析 -
小红书营销大盘传统滋补营养品类细分市场蜂蜜枸杞肉桂茯苓黄芪燕窝大枣及养生茶类爆文笔记及品牌商投放情况洞察分析报告! -
202501:天麻化橘红麦冬蜂蜜百合沙棘葛根桑叶及滋补经典方等热销商品及品牌榜单TOP 10洞察分析报告 -
抖音近一个月(20241208-20250106)药食同源滋补食品类产品品类热搜榜单TOP 50 枸杞品类创新洞察 -
抖音平台近一个月(20241208-20250106)药食同源滋补养生类品牌热搜榜单 人参蜂蜜阿胶膏方三七及石斛等 -
抖音平台药食同源滋补养生产品用户搜索词近30天(2024/12/08-2025/01/06)榜单分析 灵芝燕窝食疗药膳等 -
药膳“食”光︱面对“甲流”不要慌,药膳来预防~冬季节气养生药膳指南! -
药食同源理念的典型实践案例系列:2025年最新野菜水饺项目商业计划书PPT -
恭喜已涉足食疗领域的您:未来你大概率将站在风口上!附食疗类创业项目计划书! -
106个食药品种细分研究之沙棘:2024-2030年中国沙棘产业热门产品发展现状及潜在市场洞察报告 - 2025年药食同源药膳食疗全产业链洞察报告 不断迭代挖掘106个食药品类细分市场前景 枸杞灵芝参茸等滋补保健品
- 298页重磅报告!2024-2030年枸杞产业市场竞争和未来五年发展趋势全景洞察报告 枸杞子枸杞原浆枸杞面膜枸杞零食
- 【品牌营销年度盘点-3C9U】2024-2025年大健康养生滋补保健品药食同源项目方案整合传播及营销策划PPT方案合集
- 2024-2030年药食同源产业发展分析及食药同源百大细分品种市场潜力全景洞察报告.docx/pdf
- 2023-2024年中国保健品行业研究及消费者洞察报告.pdf
- 2024年中国糖尿病患者趋势分析报告 糖尿病诊疗慢病治疗食疗附项目BP商业计划书等
- 2024年药食同源滋补品行业产品创新研究及产业链全景洞察分析报告 300+页.docx/pdf
- 2024年中医中药全产业链专项调研报告 中成药中药材种植中医馆连锁中药配方颗粒中药饮片膏方贴剂
- 【宝草纲目大健康系列专题】42页PPT全面解读药食同源滋补膏方复方科技产品市场前景!
- 什么是身心灵疗愈?为什么有这么多朋友突然关心起疗愈来了?
- 30+大健康细分市场,2000+健康行业BP报告专项研究,2023-2024年超热大健康专题助力健康中国!
- 看好大健康,“新中式”养生品牌JUZTLAB获若羽臣千万级融资 附药食同源养生滋补保健品类专题报告合集!
- 保健品战略机遇期:2024年中国保健品行业研究及消费者洞察分析报告
- 2024-2030年中国大健康零食行业市场深度洞察分析报告 黑芝麻丸益生菌丸固体饮料等健康零食产品
- 【宝草纲目大健康系列专题】65页PPT!万亿大健康市场,2024年炖品炖汤全国连锁药膳项目商业计划书
- 餐不如饮,2024年新中式茶饮健康养生药食同源饮品市场专项调研分析报告及项目BP商业计划书超大合集!
- 【宝草纲目大健康系列专题】2024年花胶鱼胶市场深度分析及前瞻应用洞察报告 123页.docx/pdf下载
-
106个食药品种细分研究之沙棘:2024-2030年中国沙棘产业热门产品发展现状及潜在市场洞察报告 -
65页PPT!草本助力药食同源项目,2024年炖品炖汤全国连锁药膳BP创业计划书附市场调研 -
宝草纲目独家定制商业计划书:42页PPT全面解读药食同源滋补膏方复方科技产品市场前景! -
麦冬获“药食同源”官方认定!宝草纲目:如何构建一个完整的麦冬产业链? -
宝草纲目出品:2025年红糖姜茶市场竞争分析及品类创新趋势洞察报告 -

-
-

- 首提深海科技,走向深蓝,海洋经济知多少?附2025年整理深海经济全产业链研究报告及创业项目合集
-
印巴空战背后的2025年中国军工体系全面盘点报告:电磁炮激光武器预警机数据链精准制导双脉冲固体火箭发动机蜂群无人机作战AI军工等 -
【潜力市场 定向研究】中国电磁兼容测试市场发展现状及前景趋势分析报告(2025年-2031年) 2025年可控核聚变行业深度洞察报告 全球发展格局及产业链全景 商业化进程与市场前景.pdf - 从手术台到工业线,从服务机器人到人形机器人:2025年最值得关注的机器人创新创业项目全解析商业计划书专题合集!
- 2025年中国洁净室工程行业深度分析报告 中高端洁净室行业竞争格局及产业链研究
- 中国电磁兼容测试市场发展现状及前景趋势分析报告(2025年-2031年)
- 2025年商业可控核聚变全产业链专题研究报告大合集.pdf 人类能源终极之路?
- 从农田到城市:无人机如何重塑低空经济生态?超700+份全产业链文档构建您的无人机知识库!
- 杭州六小龙爆火,高科技投资迎来黄金时代?附1200+份硬科技项目商业计划书洞猹助您挖掘更多六小龙式的企业标杆!
- 宇树科技春晚带火机器人产业,2025年机器人行业趋势洞察 附人形机器人工业机器人服务机器人等40+细分市场应用场景专项调研报告
- 人均不到200元,低空旅游先卷起来~附2025年低空经济全产业链专题研究报告 政策汇编规划先行
- 新兴科技产业图谱:捕捉前沿趋势,抢占发展先机 1000+份文档助您构建自己的行业知识图谱
- 摩尔定律“已死”?封测厂用“胶水”粘出下一个万亿战场
- 2025年机器人行业发展趋势展望 附人形机器人工业机器人服务机器人特种机器人等38+细分市场应用场景专项调研报告
- 【硬科技洞猹】国产替代自主可控卡脖子技术全搞定!光电芯片人工智能航空航天生物技术信息技术新材料新能源智能制造项目BP合集!
- 工业核心关键零部件系列深度-4:电机制造商精导智能完成数千万元融资,附工业电机行业深度分析报告
- 工业核心关键零部件系列深度-3:2024年全球逆变器行业市场竞争态势分析及未来发展趋势报告 微逆储能逆变器
- 工业核心关键零部件系列深度-2:2024年中国射频电源市场竞争格局及细分市场应用场景发展趋势分析报告
- 国产替代正当时,工业核心关键零部件系列专题报告之2024年中国陀螺仪市场竞争格局及细分市场发展趋势分析报告
- 【35项“卡脖子”技术系列突破之操作系统】华为“纯血鸿蒙”,超级终端,你好!
- 2024-2030年中国五轴联动数控机床行业现状分析及全球数控机床行业竞争格局趋势预测报告
- 三万美金的特斯拉人形机器人Optimus,无限接近人类,人类抢购中?
- “筷子”成功夹住火箭!马斯克火箭可回收技术催商业航天进入新时代!
- 2025年低空经济行业专题报告(300+解决方案)!
- 中国在半导体创新方面还有多少差距?附100+份芯片设计封装集成电路材料测试行业创业项目bp商业计划书合集,一查就有!
- 硅光再加速,2024年光谷光学光电光器件激光等产业更新专项报告合集!
- 稀土管理条例出台,2024-2030年新材料行业还有哪些潜在亮点值得长期跟踪研究?
- 芯屏汽合,急终生智:2024-2030年合肥市十大战略新兴产业发展趋势全景洞察报告
- 传感器:科技之光,上帝之眼!附2024年传感器细分市场全景洞察报告专项调研合集
- 全球首创eXmart智能主控架构 引领SSD存储技术的重大变革
- 华为三折叠屏强势来袭!附2024-2030年折叠屏及折叠手机终端市场调研及前景趋势预测报告.pdf
- 【硬科技蓝海市场挖掘系列】藻基替代蛋白研发合成商 微藻光碳制造 长江学者创业项目商业计划书
- 1200+份新质生产力硬科技类BP商业计划书,一查就有!芯片航空航天飞行汽车新材料新能源智能制造等2024年最新创业项目合集!
- 80+份半导体芯片集成电路行业创新创业项目bp商业计划书合集,一查就有!
- 2024年无人机产业链深度剖析与投资机会展望报告 航拍测绘物流消防电力消费工业无人机等细分应用场景展望
- 2025年机器人行业发展趋势展望 附人形机器人工业机器人服务机器人特种机器人等38+细分市场应用场景专项调研报告
- 【硬科技洞猹】国产替代自主可控卡脖子技术全搞定!光电芯片人工智能航空航天生物技术信息技术新材料新能源智能制造项目BP合集!
- 工业核心关键零部件系列深度-3:2024年全球逆变器行业市场竞争态势分析及未来发展趋势报告 微逆储能逆变器
- 工业核心关键零部件系列深度-2:2024年中国射频电源市场竞争格局及细分市场应用场景发展趋势分析报告
- 国产替代正当时,工业核心关键零部件系列专题报告之2024年中国陀螺仪市场竞争格局及细分市场发展趋势分析报告
- 算力需求高企,超200+份2024年智能算力智算中心AI算力算力租赁算力网络华为算力专题报告白皮书汇总!欢迎收藏!(持续更新)
- 【有求必应】有数据要素、数据资产登记、数据运营、数据交易、可信安全空间这些相关的资料吗?
- 网络安全,信息安全,数据安全,还是汽车安全!
- 200+套解决方案 | 智能工厂的认知与智慧工厂建设规划方案 智能制造时代的“智能决策”思维.pptx
- 皖南小城杀出285亿超级IPO:新材料行业柔性版材突破外资垄断
- 畅通城市“地下血脉”——智慧地下综合管廊建设方案!附100+份智慧管网地下管廊信息化建设和运营整体解决方案合集
- 数智化背景下,智能电网新型电力系统发展趋势!附200+份数字电网专项调研报告
- 机器视觉核心零部件供应商获超亿投资!附2024年计算机视觉工业视觉技术项目BP商业计划书及专题调研报告合集!
- 2024年脑机接口行业深度报告:脑机接口赋能医疗健康教育等产业项目BP商业计划书合集
- 2024年固态电池行业深度分析报告附项目BP创业计划书 全球固态电池产业布局及发展方向
- 农业“芯片”卡脖子,马云出手了!
- 2024年中国机器人产业链专项调研合集报告 协作机器人养老机器人商业计划书类物流机器人搬运机器人教育工控人形机器人等
- 35项“卡脖子”技术如今已至少突破21项,附1200+份硬科技战略新兴产业及国产替代项目BP创业投融资商业计划书超大合集!
- 财政部:进一步支持专精特新中小企业高质量发展 从“专精特新”看产业转型 附专精特新小巨人名单-专利明细数据
- 新晋“流量之王”周鸿祎又盯上了万亿evtol市场:2023-2025年全球飞行汽车行业趋势研究报告
- 2024-2030年中国低空经济行业市场发展及预测全景洞察报告 eVTOL UAM AAM 飞行汽车
- 何为数字员工?如何打造自己专属的数字员工虚拟员工数字化劳动力?
- 京东云言犀数字人全面升级:“采销东哥”AI数字人是如何练成的?
- 1200+份新质生产力硬科技类BP商业计划书,一查就有!芯片航空航天飞行汽车新材料新能源智能制造等2024年最新创业项目合集!
- 2024年固态电池全产业链洞察分析报告 固态电池上车,产业化进程提速
- 云原生2.0时代 华为云云原生2.0典型案例实践及架构设计模式分析报告合集!
- 深圳战略规划低空经济与空天产业集群赛道,卫星互联网商业航天北斗产业链迎来爆发元年!
- 【深度定制】2024年中国脑机接口行业发展分析与投资前景研究报告 200+页.pdf
- 硬科技盛宴:1000+份项目BP研究,10大前沿赛道,28个细分TOP科技,一猹就有!(1200)
- 何谓新质生产力?附新质生产力八大场景变革洞察专题报告
- 硬科技盛宴:1000+份项目BP研究,10大前沿赛道,28个细分TOP科技,一猹就有!
- 八大行业智能化改造数字化转型实施指南 (附PDF下载)船舶电池服装钢铁化工集成电路水泥等行业智能化改造数字化转型实施指南
- 技术趋势及热点聚焦:以5G+AI算力赋能智慧交通 附800+份智能交通专项调研解决方案
- 锚定液冷赛道,AI+算力+超充+双碳提振需求,2024年液冷行业一路狂飙
- 智慧家庭当下主要热点及技术方向:未来智慧家庭全屋智能全景产业图谱及解决方案
- 中台战略:如何构建属于自己的数据中台?! 附350+份AI中台数据中台业务中台技术中台专题报告,一猹就有!
- 【1C9U-SMART】系列之智慧水务解决方案2023:杭州智慧水务大会峰会会议PPT
- 【1C9U-SMART】系列之智慧电力解决方案 智慧电力:探索能源未来之路
- 图机器学习是什么?图神经网络、图方法学、图聚类、图降维、图规划、图搜索全知道
- AIGC赋能智能家居 AI加持下,会有哪些家居家电新产品新爆款?
- VR/AR产业发展前景,2024年的MR/XR产业有哪些新变化?附全套虚拟现实增强现实创业项目BP商业计划书模式
- 工业互联网:开启数字化智能新时代 附180+份工业互联网工业物联网工业大数据类报告方案和商业计划书
- 如何抓住元宇宙的机遇?1C9U详细梳理元宇宙的十大典型应用场景
- 100+份智能制造全产业链项目BP商业计划书,助您更深刻洞悉先进制造前沿趋势!
- 2024-2030年半导体存储行业竞争格局及产业链洞察分析报告 200+页.docx/pdf
- 智能机器人公司宇树科技再度完成10亿元融资!AI+通用机器人正大踏步融合中。。。
- Sora缘何引爆了光模块行业?附2024年光模块产业链深度洞察报告.pdf
- 2024年人形机器人发展趋势展望报告 附100+份人形机器人产业链专项研究
- 扫地机器人,降价也卖不动了!
- 低空经济元年!UAM、eVTOL或是未来小型飞机的发展趋势!
- 卡点2023年末,飞行器行业再迎战略投资!eVTOL飞行汽车载人飞行器行业或迎历史性机遇!
- 300+份数据治理解决方案建设方案及报告合集,一猹就有!PPT、PDF及docx全覆盖!
- 中台战略全景解析:引领数字化转型新潮流!
- 5G背景下的智慧油田建设方案 石油石化数字化信息化专题解决方案
- 2023年智慧农业大数据农业精准农业产业趋势解决方案报告,新一代信息技术助力乡村振兴!
- 新时代的中国北斗,带火了GIS地理信息产业!附200+份GIS软件技术大会专题会议PPT合集下载
- 2023年数字孪生城市技术报告、解决方案和商业计划书超强专题合集 180+份!
- 150+份智慧油田生产管理解决方案、能源数字化转型及石油化工石化MES管理方案,一猹就有!
- 乌镇互联网大会峰会议题系列专题-1:全球IPv6产业趋势与前景 携手高质量新发展 共建下一代互联网!
- 【有求必应】200+份智慧消防解决方案附PPT下载,一猹就有!【专项定制】
- 乌镇互联网大会峰会议题系列专题-2:数据治理报告与跨境数据流动实践
- 2023年智慧农业大数据农业精准农业数字农业AI赋能农业5G+农业产业趋势报告附下载PPT
- 近期Web3热点:探索Web3.0,了解最新动态和趋势
- 空天地一体,2023年卫星互联网卫星通信产业专题报告,太空经济蓄势待发,一猹就有!
- 2024年会有哪些富有潜力的智能硬件产品站出来?
- 2023年无线短距通信技术专项报告 星闪标准、技术及应用 华为星闪带来无线连接新机遇
- 数字孪生联接虚实世界,是产业元宇宙的重中之重!
- 工信部全国第一、二、三、四及第五批专精特新“小巨人”企业全名单 附pdf下载
- 中国半导体产业链硬核科技知多少?附芯片集成电路行业明星创业项目BP一览!
- 2023年中国网络安全全景手册 附AI安全网络安全行业服务市场洞察专项报告
- 虹膜识别、静脉识别、脑机接口、人脸识别、手势识别、掌纹识别还是体感交互?
- 2024年3D打印趋势分析报告 附BP商业计划书合集 3D打印课程PPT、3D打印教程 3D打印笔、3D打印机、3Done课件
- 80+份半导体芯片集成电路行业创新创业项目bp商业计划书合集,一查就有!
- 【专题定制】2023年智能算力智算中心AI算力算力租赁算力网络华为算力专题报告!欢迎收藏!(持续更新)
- 【专题定制】2023年AI算力算力租赁算力网络华为算力专题报告!欢迎收藏!(持续更新)
- 【精选细分市场系列专题】2023年5.5G产业及6G前瞻研究报告!欢迎收藏!(持续更新)
- 【会议PPT】地理之道 时空大数据GIS应用案例报告 附2023地理信息技术创新大会资料下载
- 1200+份新质生产力硬科技类BP商业计划书,一查就有!芯片航空航天飞行汽车新材料新能源智能制造等2024年最新创业项目合集!
- 元宇宙2023、5G6G、数字孪生、数字中国数字化重构、新基建、第三代半导体、数字货币、中信科技先锋系列专题不断更新中、遥感科技、科技先锋系列、5G网优、AI+应用、信创产业、卫星互联网、北斗产业、智慧酒店、产业创新动态、半导体材料类、国内国际双循环、IDC数据中心、数据中台、数字化转型2023、Web3.0、工业互联网工业大数据、硬科技类2023BP专题合集、北斗GIS地理信息、数字人虚拟人虚拟偶像
- 智慧水务、智慧消防大数据、智慧电力、智慧旅游智慧景区、智慧交通、智慧园区、智慧工地、智慧园区、智慧医疗、智慧校园、智慧路灯、智慧消防、智慧监狱、智慧旅游、智慧城市、智慧养老、智慧油田、智慧环保、智慧社区、智慧机场、智慧能源、智慧政务、智能驾驶舱、智慧菜场、智能展厅、智能建筑、智慧校园、智能门锁、智慧监狱智慧军营、华为全套解决方案、智慧党建、智慧管网智能井盖、智慧物流、智慧教育、智能智慧行业报告合集、雪亮工程、智慧酒店、实训室、智能语音、智慧轨交、智能安防、智慧矿山、智慧停车、人脸识别方案类、智慧农业2023、智慧农业、智慧水利、智慧综治、IOT类智慧方案、智能制造2023不断更新中、智慧电梯梯联网、MES、人脸识别类、数字化供应链类、汽车数字化、银行数字化、智慧城管、智慧城市大脑、智慧农业、智慧园区、数智化转型企业服务类BP、北斗GIS地理信息、智能眼镜
- IoT产业物联网、泛在电力物联网、AIOT、边缘计算、知识图谱、SaaS、多行业SaaS云平台、小程序、5G+、推荐系统、直播行业、SaaS、互联网家装、5G应用类、互联网安全类、云服务巨头、物联网、软件质量管理、云视频会议
- 关于虚拟现实的15个判断:附600+份VR/AR/MR/XR报告商业计划书及解决方案超大合集!
- 2024年量子信息行业全景洞察报告 量子计算量子通信量子测量
- 各省市专精特新小巨人第一至六批名单附下载 汽车机械环保半导体及计算机等行业专精特新企业分析报告

- 一键获取|2025年最新商业计划书创业项目库合集 AI赛道占比 35% 消费创新医疗健康硬科技及大农业大文化产业脑洞大开!
- 2025年东南亚创业浪潮:新加坡马来西亚越南泰国柬埔寨老挝印尼等东盟项目商业计划书报告专题合集!
- 人工智能+文旅:AI能否引爆万亿文旅?附AI+文旅创业项目商业计划书合集!
- 千亿赛道 + 宁波智造!热门产品 E-BIKE 如何用 AI 玩转全球智能出行市场?附2025年最新定制项目商业计划书
-
国内顶尖投资机构深创投独家投资,仁新焊机机器人获千万A轮融资附2025年项目商业计划书 -
如身机器人完成PRE-A轮融资,康复康养陪伴养老理疗护理机器人未来在何方?附BP商业计划书 - 大逃杀、多角恋,这个韩国二次元企划把互联网玩明白了 附2025年二次元项目商业计划书谷子经济专题报告合集!
- 创业者私藏!30+行业 500+商业计划书(含 AIGC / 新能源 / 新消费/ 医疗健康/大文旅/ 大环保 )限时解锁
- 2025年更新养颜美肤摩托车旅行私处护理AI陪伴玩具滋补膏方等大消费大文旅大健康类创业项目商业计划书合集,不断更新中!
- 宠物食品宠物用品宠物服务宠物出海宠物医疗宠物智能宠物创新宠物营销等宠物全产业链商业计划书洞察报告!
- 内卷+融资不畅,该如何寻找创业项目?300份2024-2025年全新投融资项目BP商业计划书助您看懂项目,布局未来!
- 德壹医疗获数千万A轮融资,AI康复理疗机器人头部公司大盘点
- 高考志愿填报和大学生职业生涯规划:为什么愈发受到重视?!附相关项目BP创业计划书合集!
- deepseek高智商回答:美甲美睫皮肤管理轻医美行业未来十大创业方向,哪个更靠谱?
- 一张卡牌价值百万,是炒作还是真金?2025年集换式卡牌创业机遇洞察分析附TCG及CCG项目商业计划书
- 脑机接口技术助力孤独症自闭症儿童康复医疗,艾斯德康获千万级天使轮融资!
- Saas应该是目前AI最先受益并转为钞能力的行业?deepseek赋能saas行业应用的典型案例实践研究!
- 2025年小众创业机会挖掘系列-7:半导体芯片设计封装清洗集成电路制造设备材料测试项目bp商业计划书合集!
- 2025年小众创业机会挖掘系列-6:十大前沿医疗器械技术洞察附项目商业计划书合集
- 2025年小众创业机会挖掘系列-5:E-BIKE电动助力自行车出海市场洞察附商业计划书
- 2025年小众创业机会挖掘系列-4:China Travel成流量密码 附入境游外国人来中国旅游服务项目商业计划书
- 2025年小众创业机会挖掘系列-3:财税财务数智化转型 助力企业CEO轻松管理 附项目商业计划书
- 2025年创业机会挖掘系列-2:收纳管理收纳师附家居收纳整理解决方案与产品提供小众项目商业计划书
- 2025年创业机会挖掘系列-1:AI招聘智能招聘管理人力资源市场项目研究附商业计划书!
- 2024年智能眼镜杀疯了!2025年AI智能眼镜七大趋势洞察附创业计划书合集
- 100+份智能制造全产业链项目BP商业计划书,助您更深刻洞悉先进制造新质生产力前沿趋势!
- 线下娱乐正当时!附脱口秀喜剧小剧场线下实景show戏剧舞台剧等项目bp商业计划书大合集!
- 光电科技全知道!附光学光电子元器件激光光电信息项目创业计划书合集!
- 糖尿病高发!2025年控糖大趋势:代糖减糖少糖0蔗糖创业项目BP商业计划书专项调研报告!
- 1亿美元Pre-IPO!港交所即将迎来国货彩妆第一股毛戈平 附彩妆美妆服务及品牌创业项目商业计划书合集!
- 基因编辑、基因测序、基因合成、基因检测及基因药物项目创业计划书:2025年,大时代?
- 罕见!钛虎机器人连续完成两轮融资!附2024-2025年机器人细分市场BP商业计划书定制!
- 儿童阅读儿童文学少儿图书童书行业项目BP商业计划书研究!
- 新能源汽车储能机器人及EVTOL等应用场景不断拓展,2025年全固态电池商业机会在哪里?附项目BP计划书
- 2025年氢能产业创业机遇分析:附制氢、清洁能源储存与氢能服务及氢设备项目BP商业计划书合集!
- 费大厨虎丫炒鸡麻爪爪塔斯汀们做对了什么?
- 内卷+融资不畅,该如何寻找创业项目?500份2024年全新投融资项目BP商业计划书助您吃透竞争、看透竞品!
- 我们梳理了50000+教育创业项目,拆解了500+典型教育细分领域商业计划书,发现了教培行业的新风口!
- WWW.1C9U.COM
- 一站式网红孵化变现平台,2024年中国MCN机构项目BP投融资商业计划书及专题报告合集,一猹就有!
- 2024年微短剧项目创业BP商业计划书,一猹就有!附爆款短剧创作全流程
- 1200+份新质生产力硬科技类BP商业计划书,一查就有!芯片航空航天飞行汽车新材料新能源智能制造等2024年最新创业项目合集!
- 超级头脑风暴,一次看过瘾:400+份2024年全新更新投融资创业项目BP商业计划书大合集!
- 【有求必应】2024年AI人工智能创业项目BP商业计划书专项调研报告 用户画像、盈利模式、竞争优势、痛点分析、解决方案!
- 1C9U:餐饮品类创新餐饮创业BP商业计划书合集202404版,一网打尽!
- 本地生活邻里社交 以社区商业为底座的区域生活圈2024年商业计划书合集
- 超级头脑风暴,一次看过瘾:400+份2024年全新更新投融资创业项目BP商业计划书大合集!
- 红杉中国合肥创新投资君联资本经纬创投梅花创投启迪之星,快来看看拿下大佬们的大佬们!
- 预见、先知、洞察、灵感!300份+2023-2024年全行业竞品BP商业计划书 一猹就有 看见未来!
- 一年新增2万家茶室!什么样的新中式茶馆在赚钱?
- 管中窥豹,下一个五年风口在哪里?一文带你尽览2023全年最新创业投融资项目(正在做中长期事业职业规划的亲们必看)(1000)
- 2024,ESG将成大公司“必修课”
- 低空经济元年!UAM、eVTOL或是未来小型飞机的发展趋势!
- 平台经济到头了吗?附2023年最新整理APP应用案例小程序平台商业计划书创投项目全解析
- 教育:我们只卖创造力!
- 2024年商业趋势大揭秘 创新思维竞品分析产业链投资指南全景洞察 附最新更新BP创投商业计划书
- 飞盘、露营之后,新中产又盯上了什么?
- 新零售,新业态,新物种,新趋势!
- 2024年租赁业全景洞察分析报告合集 汽车租赁算力租赁设备租赁工程机械租赁融资租赁等细分租赁行业
- 2024年商业趋势大揭秘 创新思维竞品分析产业链投资指南全景洞察 附最新更新BP创投商业计划书
- 【接受报告定制】2024年设备更新市场分析洞察 推动大规模设备更新和消费品以旧换新行动方案
- 又失眠了?大生意,睡眠产业链全景洞察报告!
- 深圳战略规划低空经济与空天产业集群赛道,卫星互联网商业航天北斗产业链迎来爆发元年!
- 平台经济2023、医院类BP、元宇宙2023、社交类2023、化妆品美妆彩妆类、定制旅游、新社交、教育培训2023、物流仓储快递、芯片半导体、生鲜业态、新消费、游戏类BP、咖啡新零售、大健康健康管理、人工智能 、腾讯投资、茶饮类、区块链、SaaS、医疗BP合集、无人零售、电商平台类BP合集、VR-AR BP合集、天使轮、后疫情时代的投资方向、农业农产品、A轮、餐饮类2023、宠物类2023、体育运动健身跑步、校园经济2023、大健康2023、硬科技类2023BP专题合集、数智化转型企业服务类BP、数字中国数字化重构、激光雷达、AI+应用生成式AI、智能眼镜
- 城市合伙人、加盟体系构建、社群营销体系、会员营销体系、社会化分销体系、开放平台、招商手册加盟手册、共享租赁2023
- 1C9U定制服务、专利大数据、十四五规划、用户体验咨询服务、产业规划城市规划、产品规划、光伏储能全产业链、AI+应用生成式AI、202402月版最新BP商业计划书合集
- 清晰化您的项目逻辑:VR/AR/XR/MR等虚拟现实增强现实类商业计划书合集 真实案例 非模板
-
中高端方便食品新消费品牌标杆:2025年阿宽食品品牌洞察分析报告暨品类创新方法论附PPT下载 -
2025年眼健康细分市场全景分析与爆款产品挖掘洞察报告 护眼仪护眼灯视力防控眼科医疗等细分新品研究! -
一站式网红孵化变现平台,2025年中国MCN机构项目BP投融资商业计划书及专题报告合集,一猹就有! -
茅台醉心“美丽事业”:合成生物学开启“食美”新赛道 附2025年合成生物行业专题报告及商业计划书合集 -
当下新中式茶舍茶室的六大核心洞见 2025-2030年新中式茶馆(茶空间)经营分析及未来发展方向洞察报告 -
一个不起眼的品类袜子却孕育了无限商机 附2025年中国及全球运动袜市场分析报告及全景洞察报告.pptx
-
大可品类创新微咨询001:春江水暖鸭先知,品类创新大可行! -
2025年品类创新方法论指南专题报告:让你的新品上市就变爆品! -
大可品类创新微咨询002:外贸出海出口产品品类挖掘及新品开发策略分析报告 -
宠物行业高增赛道如何筛选?80+细分宠物市场拆解助你一臂之力! -
一年做到小红书滋补养生品类第一,合为养到底有何独门秘笈? - 2024年矿泉水瓶装水行业深度分析及新品上市竞品策略报告 包装水品牌策划全案专题定制,一猹就有!
- 从0到1,新品上市,这些方法让产品销量翻倍增长:150+份新品上市营销传播策略解决方案!
- 2024-2030年大消费行业市场分析报告暨十大潜力消费场景全景洞察报告 细分消费品类消费产品挖掘开发!(沪上知名品牌咨询公司定制)
- 出海,出海!2025年出海市场产品品类及国别市场机遇全景洞察趋势分析报告
- 2024年餐饮行业细分品类全景洞察及餐厅营销趋势报告暨中式快餐火锅烤串炒菜小吃川湘菜等特色菜系项目创业计划书大合集!
- 2024年零食行业很忙:赵一鸣零食门店数破4000家 附零食品类项目商业计划书报告合集!
- 1C9U:餐饮品类创新餐饮创业BP商业计划书合集202404版,一网打尽!
- 牛蛙闷锅炒菜水饺汉堡炒鸡烤串湘菜川菜粤菜连锁卤味等细分餐饮市场项目BP创业计划书超级合集!
- 【超级干货】品类创新大盘点,真蓝海新增长!
-
2025年中国酸奶市场调研分析报告 产品矩阵消费者洞察竞争格局 100页.pptx 2025年中国鲜奶市场调研分析报告 行业现状品牌观察竞争格局 100页.pptx
-
大可品类创新微咨询002:外贸出海出口产品品类挖掘及新品开发策略分析报告 - 出海,出海!2025年出海市场产品品类及国别市场机遇全景洞察趋势分析报告
-
关税碾压下,2025年中国汽车出海之路还好走吗?从制造突围到全球布局的产业崛起之路 附150+份汽车出海超强专题合集! -
出海企业必读!2025年海外市场调研方法大盘点 足不出户,尽知跨境事!爆款产品洞察热点国家分析 -
2025年穿戴甲行业深度解析报告:趋势洞察与品牌突围、美甲美业出海观察 -
2025年外贸跨境电商出口市场及高增长赛道专题报告合集! -
墨西哥大幅加征关税,出海还得看东盟!越南新加坡马来西亚泰国,再不济老挝柬埔寨缅甸也能搞得定! - 130+份一带一路专项调研报告合集,黄金十年大盘点,真有料!附下载
- 如何足不出户,轻松研究海外市场?附智能门锁等出海市场热销品类定制研究
- 出海东南亚系列之新加坡全知道,2024年何时可以互免签证?
- 出海东南亚系列之越南全知道,走,跟着大佬去越南转转!
-
2025年越南市场研究全景洞察报告 消费零售电商咖啡茶饮生产制造等产业链及消费者研究专题 - 【专项定制报告】2024年中国及全球服装出口产业带分布暨东南亚电商市场分析报告.docx
- 以色列、出海市场研究、印度市场
-
流量为王,Tiktok电商内容出海正旺!附Tiktok跨境电商实操运营课程课件专题合集 助您打造高质量海外抖音账号 - 外贸出口市场重磅报告FINAL版!2025年出海市场产品品类及国别机会分析暨粤港澳大湾区重点产业出海机遇全景洞察报告
- 2025年中国企业出海建厂分国家分行业年度盘点暨未来海外生产基地规划全景洞察报告
- 2025-2031年中国魔芋产品细分品类市场前瞻分析及未来产业链趋势洞察报告 魔芋晶球魔芋粉魔芋食品魔芋零食魔芋面膜等
-
一根烤肠热卖15亿,2025年农业电商农产品电商策略分析专题报告 腊肉腊肠辣味运营思考项目计划书 -
【银发守护计划】当适老化改造遇见科技温度,这场「家的焕新」正在重塑晚年生活【养老知识库系列专题报告-1】 2025年上海市十大重点亲子购物中心及上海市儿童友好商场、上海市受儿童欢迎的商场及上海市商场购物中心主要儿童业态店铺分析 2025年动画动漫行业趋势前瞻报告 附动漫动画国漫电影动画片项目融资BP商业计划书专题合集! 5A景区创建提升规划、5A级旅游景区创建工作台帐进展情况表、山岳型5A景区管理制度体系 深度定制:2025-2030年中国卫生巾行业竞争分析及产品研发趋势全景洞察报告 200+页.docx/pdf 女性卫生用品市场 2025-2030年中国家居行业未来发展十大趋势全景洞察报告 AI深度融入,驱动智能家居定制家居全流程变革 -
研学游持续升温!红色研学国防教育营地教育自然研学农耕教育研学制度建设体系搭建课程设计行业报告商业计划书,一猹就有! -
labubu彻底点燃中国式软文化输出热火,2025年潮玩盲盒IP行业专题分析报告附项目商业计划书合集 七大趋势洞察 2025年轻食代餐行业专题分析报告及商业计划书合集 沙拉素食药食同源健康饮食减脂餐低脂餐饮 - 胖改永辉客流暴增!胖东来调改的零售超市及合作模式、胖东来调改的核心底层逻辑及具体举措完整梳理!
- 2025-2030年中国实体书店线下竞争态势及未来业态演变发展趋势报告 200+页书屋书吧书咖深度洞察!
- 遇见小面冲刺“面馆第一股” 附2025年全新整理连锁面馆面点小面面食拉面捞面等轻餐饮项目商业计划书创业合集.pdf!
- 2025年疗愈茶空间行业分析报告 产品形态服务内容经营方向洞察 茶道冥想身心灵颂钵社交等
- 拒绝标签化 2025年全新整理男装西服女装汉服等服装定制细分市场BP商业计划书及行业报告合集!
- 小而美,有温度,社区商业新蓝海:2025 年家门口的8大潜力生意分析报告,你准备好了吗?
- 生鲜行业深度洞察:解码万亿民生市场的机遇与挑战——2025年生鲜产业发展趋势及商业模式全景洞察报告
- 【定制中】2025年宝岛眼镜品牌市场调研及竞争分析报告(基于私域成功要素深度拆解)
-
2025年护肤行业用户关注细分方向及产品研发趋势分析报告【猹专题原创】:科技草本男性护肤市场 -
2025年上海市场头疗、洗脸线下连锁门店分布及竞争态势研究 附养生馆理疗馆报告商业计划书等调研资料 -
什么是身心灵疗愈?为什么有这么多朋友突然关心起疗愈来了? -
职业培训学校的新机遇:产教融合如何赋能未来新型技术技能人才培养及就业潜力市场? -
2025年白酒行业报告专题合集汇总打包,一查就有!(不断迭代更新中) -
2025年潮玩IP盲盒项目BP投融资商业计划书专项报告一猹就有附泡泡玛特商业模式画布 - 哪吒闹海,傲视群雄!高电影票价下,夹带私货想唬弄观众有点难了!
- 中式养生茶饮爆火背后:药食同源、场景革命与健康狂潮,谁是下一个百亿赛道?
- 小镇驿站:一本书,一座城,一个故事!
- 2025年中国茶叶顶级品牌市场营销策略与竞争格局趋势洞察报告 绿茶红茶白茶乌龙茶普洱茶等
- 全谷物产品崛起,附2024年面包烘焙蛋糕品类市场趋势分析报告暨创新型的烘焙糕点业态和品牌商业计划书合辑!
- 为什么连锁健身房老是倒闭?!附2024年全新整理健身行业创业计划书BP合辑破解健身房商业模式难点
- 能否破局?2025年中国婴幼儿配方奶粉市场全景洞察分析报告
- 如何打造更具品牌力的农业农产品品牌?农产品渠道建设方案农产品直播带货策略
- 牛蛙闷锅炒菜水饺汉堡炒鸡烤串湘菜川菜粤菜连锁卤味等细分餐饮市场项目BP创业计划书超级合集!
- 至暗时刻已过,2024-2030年K12教培教育行业全景洞察分析报告
- 金樽洞察大消费观察:2024年白酒行业市场营销消费趋势洞察分析报告合集!
- 金樽洞察大消费观察 奔赴山海,2024年运动鞋服运动服装体育用品品牌项目商业计划书及行业研究报告超级合集!
- 猹品牌2024年十大逆势增长大消费品牌研究报告:衣食住行玩乐哪个细分市场更有潜力?
- 2024年中国茶叶产业20大创新品牌竞争策略及市场营销全景洞察报告 200+页.docx/pdf
- 2024年中国社区商业典型案例调研分析及社区商业改造策略全景洞察报告 社区型购物中心商场改造
- 2024年餐饮行业细分品类全景洞察及餐厅营销趋势报告暨中式快餐火锅烤串炒菜小吃川湘菜等特色菜系项目创业计划书大合集!
- 2024年生鲜水果行业细分品类项目创业商业计划书暨水果零售市场专项研究报告大合集!
- 2024-2030年中国银发经济产业全景洞察报告 未来养老新产品新技术服务新模式
- 2024中国家装(整装)行业发展趋势研究报告 附近百份装修装潢装饰项目BP创业计划书大合集!
- 屡败屡战?2024-2030年早餐行业连锁品牌竞争分析及未来发展趋势全景洞察报告
- 【有求必应】2024年家庭服务到家服务入户上门服务项目BP创业商业计划书PPT合集 新技术新产品新模式
- 屡败屡战?2024-2030年早餐行业连锁品牌竞争分析及未来发展趋势全景洞察报告
- 252页专项定制报告全面解读快消品行业!2024-2030年大消费行业市场分析报告暨十大潜力消费场景全景洞察报告
- 火到巴黎,2024年新中式茶饮的无限可能!附上百份茶饮品类竞品项目BP商业计划书及报告合集下载!
- 寻找下一个超级大单品,附2024-2030年中国软饮料及包装水行业市场分析及竞争格局全景洞察报告
- 2024年细分餐饮品类创新创业项目BP商业计划书大合集 西式快餐火锅烤串面食川湘菜等特色菜系
- 6万多家线下超市和黄光裕们等着救赎,硬折扣连锁之王乐尔乐何德何能?!
- 从个人粥铺到1400+家品牌连锁,小粥铺,大生意!附2024-2030年中国十大连锁粥品粥铺市场全景洞察分析报告
- 2024年零食行业很忙:赵一鸣零食门店数破4000家 附零食品类项目商业计划书报告合集!
- 2024年生鲜行业全景洞察竞争分析报告 生鲜电商生鲜超市社区生鲜等项目BP商业计划书
- 2024年中国调味品行业市场研究报告 辣椒酱蒜蓉酱复合调味料等产品创新消费洞察分析
- 国风茶韵香飘四溢,茶韵东奶茶来再获百万融资助力 附上百份新茶饮类竞品BP商业计划书及报告合集下载!
- 2024-2025年中国乳业行业运行大数据及市场趋势研究报告
- 【深度定制】2024-2029年大米行业主要品牌调研及市场机会全景洞察报告 大米品牌策划、直播带货数据及竞品分析
- 国标即将出台,禁止添加防腐剂,2024-2029年中国预制菜行业投资规划及发展趋势全景预测报告
- 端午送礼纠结中?2024年中国春季节令糕点及月饼粽子消费趋势分析报告 礼盒消费者行为洞察报告
- 2024年中国夜间经济行业发展研究报告 附夜经济消费服务酒吧餐吧KTV小剧场夜市等项目BP商业计划书
- 2023-2024年中国礼物经济产业研究与用户消费行为分析报告
- 2024年汉服项目创业商业计划书 中国风潮流服饰风向洞察报告
- 斑马与巧完成A轮融资,引领巧克力制品创新潮流 附巧克力品类项目商业计划书报告2024
- 重新定义奢侈品:高品质轻奢生活不是人之所向吗?
- 2025年矿泉水瓶装水行业深度分析及新品上市竞品策略报告 包装水品牌策划全案专题定制,一猹就有!
-
2025年功能性能量饮料产品开发及竞品分析全景洞察报告 200页.pdf【猹报告】 - 胖东来:让年轻人重新爱上中国茶!附2024年茶叶品牌全景洞察分析报告暨抖音电商直播卖货TOP 20茶叶品牌竞争格局梳理
- 强!2024-2030年中国牛羊肉产品消费分析与市场营销全景洞察报告 152个图表 208页.docx/pdf
- 儿童奶粉羊奶粉成人奶粉:2024-2030年中国奶粉行业细分市场分析与前景洞察报告 96页.pdf
- 新茶饮,小确幸,惠生活,真好喝!
- 某茶叶集合店连锁品牌项目全案策划报告 含招商手册运营辅助百问百答经销商赋能 茶企跨界融合烟酒茶经营模式.pptx
- 2025年我国茶饮行业竞争格局 茶饮品牌加盟初始投入整理 新式茶饮融资事件一览
- 2025年中国茶叶产业研究报告:期待更强势的中国茶叶品牌附BP商业计划书下载
- 社区团购、折扣店、临期店、会员店、社区新零售,社区店的生意如何历久弥新?
- 2025年白酒行业各省份区域市场洞察报告 江苏安徽四川山西山东江西白酒市场哪家强?
- 兜兜转转,还是想在餐饮行业创业?来看看一猹就有2025年精选餐饮创业项目BP商业计划书合集!
- 一年新增2万家茶室!什么样的新中式茶馆在赚钱?
- 味知味觉,2025年中国调味品行业产品创新专题研究报告 附酱类调味料复合调味品调料类创新项目BP专项研究
- 2025年中国生鲜电商市场竞争情报案例分析报告 中国生鲜电商主要模式及玩家
- 2023-2028 年中国水果行业市场需求与投资咨询报告 草莓蓝莓榴莲香蕉芒果李子等水果产业链专题分析
- 大势不可违,2026年预制菜市场规模有望突破万亿?!
- 160+份2025年预制菜行业报告BP商业计划书,一查就有!附pdf下载
- 2024-2030年中国奶粉行业细分市场分析与前景洞察报告 96页.docx
- 2025年值得关注的8个政策主题之大消费:元宇宙有望成为培育数字消费的主要抓手!
- 餐饮创业::如何在最内卷的消费赛道脱颖而出?(1000,24G+)
- 【有求必应】餐饮品牌细分品类招商加盟管理手册、政策及策略类专题合集!
- 雅诗兰黛首次投资中国香氛品牌melt season,加码国内香氛市场
- 2025年护肤品行业市场分析报告合集 掘金功效护肤时代 抗初老抗衰老抗糖抗氧抗皱美白保湿防晒等
- 净利暴跌60%,中国女孩正在抛弃“小棕瓶”?附2025年化妆品行业细分市场美妆彩妆香氛护肤品项目BP及发展趋势报告
- 香氛香水精油市场揭秘:风口之上的黄金时代 附香水香氛精油项目BP融资计划书
- 2025年服装新消费品牌新服饰行业专题研究报告暨2024年男装女装产业链趋势洞察
- 半亩花田茶颜悦色认养一头牛Ubras太二酸菜鱼纽西之谜薄荷健康莫小仙王饱饱菠萝斑马薇诺娜,2023年新锐品牌100强面面观...
- 钱都花哪里去了?管中窥豹,2025年消费趋势前瞻 附百大新消费品牌营销策略方案提报重磅合集
- 新消费品牌增长范式:极致单品,打爆了!
- 2025年烘焙糕点专项研究报告 新烘焙 新场景 新业态
- Vision Pro 二代曝光
- 男人消费力首次超过宠物狗,“他经济”要爆发了?
- 2023年休闲零食产品创新趋势观察报告 附更健康的零食项目BP融资计划书合集
- 2024年咖啡行业竞品分析报告、咖啡竞争情报,一猹就有!
- 功能性咖啡品牌获数百万元天使轮融资,咖啡市场品牌竞争知多少?
- 县城又一超级独角兽,诞生了 零食
- 2023年度智能投影行业数据分析报告:十大热门投影仪品牌排行榜原创
- 当90后开始为植发疯狂,千亿防脱发市场藏着多少商机与陷阱?
- 2023年扫地机器人、手持清洁产品产业链行研、技术解构及国际国内市场专题报告!
- 【专题定制】2023-2024年大消费品牌消费品趋势洞察深度报告合集!100+份,建议收藏~
-
女神节系列福利专题-1:2025年全新整理女性内衣行业专题报告合集 内衣行业竞争数据看板 -
女神节系列福利专题-2:2025年全新整理母婴行业专题报告合集 婴童母婴行业竞争数据看板 - 夜经济带火烧烤产业链,2023年烧烤烤肉行业及供应链专题研究报告
- 汽车新零售、 新零售2023版不断更新中、社区拼团、家居新零售、社群营销体系化妆品新零售、华为新零售、小米新零售、线下网红店、生鲜新零售2023、咖啡新零售2023
- 烧烤产业链2023、咖啡新零售2023、半成品净菜、早餐类、小龙虾、茶油、婴幼儿奶粉、小罐茶、茶饮类、龙米大米粮油等、都市农业天空农业、咖啡奶茶茶饮类2023、餐饮类2023、食品饮料类新品类、沙拉轻食、餐饮全套、大农业产业链、火锅餐饮、智慧农业2023、农业餐饮品牌打造、智慧农场运营、农业农产品
- 社区电商社区团购、国潮国货、健身、零食类、半亩花田茶颜悦色认养一头牛Ubras太二酸菜鱼纽西之谜薄荷健康莫小仙王饱饱、盲盒经济、母婴品牌打造、食品饮料类新品类
- 【216页 105个图表深度定制】2024-2029年中国购物中心商场业态发展前景趋势分析洞察报告.docx/pdf
-
2025年一禅小和尚IP全维度深度解析报告 动漫游戏虚拟形象文化符号爆款机制 2025年中国康养酒店产品体系分析及典型案例研究报告 - 消费人群迭代,家装家居定制化、一站式趋势深化 附2024年定制家居全屋定制项目商业计划书专项调研报告
- 100+新车首发?2025年上海车展报告 实时直播迭代更新中 让你不错过顶级车企的最新动作!
-
AIGC赋能动漫动画产业的头部公司及典型案例 2025-2030年AI赋能动漫产业链全景洞察分析报告 探地雷达:给城市做“CT”的超级医生 附2025年探地雷达市场全景洞察报告暨地下空间探测项目商业计划书 “十五五”规划编制方法论与资料分类整理方案 大型集团央企国企“十五五”企业战略规划编制实战指南指导手册.pptx 2025年固态电池产业链专题报告 材料设备全球竞速与技术路线演进趋势 让AI训练AI,2025年智能数据标注产业发展报告暨数据标注产业BP商业计划书 数字化顶层设计解决方案:以战略蓝图驱动未来变革 附100+数智化智能化案例PPT合集 战略品牌定位与低成本营销:在消费者心智中赢得竞争 附600+G管理营销类课程课件资源,全面精益公司治理! 商业模式创新与资本顶层设计:重塑企业价值与增长引擎 附600+G课程课件资源,全面精益公司治理! 从高校基地到产业实验室:实训平台建设 “热” 在哪?AI构建育人新生态 汽车工业机器人无人机等实训基地建设方案 2025年数据标注专题分析报告:撑起 AI 应用的 “基石”—— 政策・技术・人才・案例四维解析 2025年中国人出国用流量卡市场分析报告 流量包出境游上网套餐市场份额研究

- 灵魂出击!超120G近168个细分泛医疗类目医疗医药医院医疗器械大健康方向纯文档专题报告商业计划书及智慧医疗方案资料合集!
-
2025-2030年小核酸药物行业调研及发展前景趋势预测报告 小核酸药物合成及专利布局项目商业计划书 -
陪诊时代:当就医不再孤单,意向不到的热闹 ——2025年中国陪诊陪护市场全景洞察报告 2025年合成生物学行业全景洞察专题报告 AI赋能合成生物学分析 2025-2030年中国耳鼻喉科及耳鼻喉医疗器械市场分析及未来发展趋势全景洞察报告 150页深度定制报告! 2025-2030年中国院前急救信息系统行业发展趋势分析与未来投资研究报告 - 康养产业 下一个暴利行业为何让巨头们抢破头?
- 灵魂出击!近100G近100个细分泛医疗类目医疗医药医院医疗器械大健康方向纯文档专题报告商业计划书及智慧医疗方案资料合集 !(3000)
- 60+大健康细分市场,4000+健康行业BP报告专项研究,2024-2025年超热大健康专题助力健康中国!
- 乙肝治愈倒计时?!2025年整理肝炎肝病肝癌乙肝肝功能护肝行业研究报告大合集,一查就有!
- 2025年京东在售养生水/养生茶品类及功效分析研究报告 消费者痛点分析及潜在需求洞察
- 创新药License-out暴增300%!附2025-2030年创新药商业化前景及策略研究报告合集下载
- 核药百亿蓝海:RDC药物为何被称“癌症治疗终极武器”?附2024-2030年核药行业市场调研及发展前景趋势预测报告PDF下载
- 未来五年医药行业的破局之路:六大战略方向与关键行动纲领 附200+份医药细分市场项目商业计划书大合集!
- RDC药物、诊疗一体化、并购交易,2025年核药行业市场调研及发展前景趋势预测报告
- 肿瘤治疗革新:三大路径突破×八大细分疗法重构生命防线 附2025年全新整理肿瘤治疗抗癌细分市场研究报告合集
- PROTAC:颠覆性抗癌革命,千亿市场谁主沉浮?(deepseek创作)
- 2024-2030年生物医药行业智能制造市场调研分析及趋势洞察报告 AI制药绿色智造
- 2024年中医中药中医药全产业链市场调研报告 中成药中药材种植中医馆连锁中药配方颗粒中药饮片膏方贴剂项目BP商业计划书合辑
- 166页重磅定制CDMO报告!2024-2030年中国小核酸药物行业市场前景洞察报告
- 呼吸机超声刀采血机器人医疗影像设备等80+份医疗器械类创新创业项目BP商业计划书合集!
- 居家养老VS社区养老?2024年养老项目调研报告暨养老新业态BP商业计划书,一猹就有
- 什么是身心疗愈、心理疗愈?为什么说身心疗愈可以解决各种心理问题?
- 肿瘤治疗精准医疗新时代,癌症早筛胰腺癌前列腺癌胃癌肺癌乳腺癌等系列专项调研报告暨项目BP商业计划书合集!
- 医药医疗医院大健康资料报告全收录:120个细分行业,20000+文档,打造您的专属高效医疗知识库大模型!
- 医疗机器人研发商NAVIGANTIS获得1200万美元A轮融资,附2024年医用机器人全产业链BP项目商业计划书专题报告合集!
- 单笔交易超40亿美元,泼天富贵轮到了小核酸:2024-2030年中国小核酸药物行业市场前景洞察报告
- 千亿干细胞相关市场分析附项目商业计划书合集:再生医学的应用场景与未来方向!
- 120个细分大医疗行业,20000+份纯医药医院健康类文档资料,快速高效构建您的专属医疗大模型数据库!
- 华熙生物向下,爱美客向上,医美行业竞争加剧 附2024年中国生活美容及轻医美市场研究报告及项目商业计划书合集.pdf
- 2024年AI赋能医疗、AI医疗大模型及AI医药细分市场深度报告
- 2024年中国银发经济发展研究报告 把握老龄化新趋势 洞察未来养老产品新市场
- 富贵还需“眼”中求,附2024年近视防控眼科医疗行业专题分析报告集锦
- 60+份医疗器械类创新创业项目BP商业计划书合集,一猹就有!
- 30+大健康细分市场,2000+健康行业BP报告专项研究,2023-2024年超热大健康专题助力健康中国!
- 狂赚百亿,2024年手术机器人继续热辣滚烫
- 1亿元!眼科医疗行业眼视光“先行者”完成最新融资
- 16亿,南山缔造今年深圳最大一笔融资!附录生物医药创新药肿瘤制药项目商业计划书合集!
- 2024年医疗器械项目BP创业融资商业计划书合集 医疗机器人智能诊断设备微创手术工具远程医疗器械
- 轻医美个性化更美,附2024年医美行业趋势报告 胶原蛋白玻尿酸肉毒素水光仪美容微整形 满满的爱~
- 2024年保险公司养老社区规划与实践分析报告 深入解读CCRC、旅居和居家模式 133页.pdf附下载
- 2024年抗衰老抗初老市场分析报告 胶原蛋白干细胞精华护肤抗皱等
- 看好大健康,“新中式”养生品牌JUZTLAB获若羽臣千万级融资 附药食同源养生滋补保健品类专题报告合集!
- 【特价定制】2024-2029年中国医疗器械产业发展预测及投资分析报告.pdf
- 超5G+养老产业链专题报告、商业计划书及智慧养老方案,一查就有!(600)
- 200+G,2000+份,2023年全新整理:牙科齿科口腔专业技术及行业发展报告商业计划书专题资料超大合集!(3000)
- 2024年专科医院发展趋势报告 附眼科脑科口腔科骨科康复专科医疗机构BP项目融资计划书合集
- 医联体医共体知多少?构建更专业有效的分级诊疗体系!
- 铭毅智造完成近亿元B++轮融资,助力国产基因测序市场下沉和tNGS整体解决方案!
- 壹瑞医药完成数千万元A+轮融资,加速小分子创新靶向药研发
- 肿瘤治疗新时代,癌症早筛肿瘤医疗行业深度报告暨新项目BP前瞻!
- 2023年中国基因测序市场研究趋势研究 附基因测序检测BP商业计划书、基因测序项目可行性分析可研报告
- 【人工智能系列专题之AI医疗】医疗AI路在何方?当医药遇上ChatGPT......
- 30秒完成粉碎性骨折复位,盘点千亿骨科快速复位修复市场,骨科医疗知多少?!
- 【有求必应】居家养老VS社区养老?居家养老社区养老专题报告BP商业计划书,一猹就有!
- 【有求必应】2023年保健品行业深度报告 保健品市场消费者分析 保健品直播电商
- 【秃然没了,中年男人绕不过的坎】2023年植发生发护发脱发经济专题报告!欢迎收藏!(持续更新)
- 眼科医疗那些事!看完牙齿看眼睛,80后老父亲我太难了!
- 2023-2024年中国基因测序市场研究趋势分析报告 基因行业蓝皮书 附基因测序基因检测商业计划书合集
- 【有求必应】居家养老VS社区养老?居家养老社区养老专题报告BP商业计划书,一猹就有!
- 资本寒冬?手术机器人研发商朗合医疗逆势完成亿元C轮融资!
- 居家养老家庭适老化改造主要需要做哪些工作?有哪些创新亮点?
- 【有求必应】2023年整理创新药新药研发药品生产药物研发生物医药项目BP商业计划书合集
- 【有求必应】2023年整理医疗器械项目介入器械手术器械微创医疗器械BP商业计划书合集
- 【专题定制】2023年中国人工智能医学影像产品及市场分析研究报告!欢迎收藏!(持续更新)
- 【专题定制】2023年中国血透市场血液透析行业研究报告!欢迎收藏!(持续更新)
- 2023年药食同源食疗食补滋补品行业分析报告附BP商业计划书下载pdf
- 【有求必应,专项定制】2023年GPT赋能的AI医疗健康助理、AI情感陪伴机器人、家庭服务护理机器人BP商业计划书专题报告!
- 种植牙、牙齿矫正、美白,从口腔类行业热搜词洞察牙科齿科项目机会!
- 医疗信息化、医疗大数据中心、医疗影像
- “10万亿”投资机会,在养老院里
- 保健品战略机遇期:2024年中国保健品行业研究及消费者洞察分析报告

- 有哪些可以做成品牌的体育赛事?赛事IP如何系统化地去构建,如何从0-1?
- 2025年短剧片场微短剧基地全产业链策划方案 短剧基地项目建设方案可行性分析可研报告

-
2025年微短剧项目热点专题行业分析报告及短剧项目商业计划书BP案例合集 从传统国学易经,到现代疗愈心理咨询,2025年火了哪些行业:占卜占星玄学沉浸式解压附行业报告商业计划书合集! -
哪些赛道还在高增长?2025年中国生活美容及轻医美市场研究报告及项目商业计划书合集.pdf 医疗美容行业白皮书 万物皆可联名,IP谷子大爆发 附2025年整理品牌跨界联名合作类典型案例研究 联名趋势洞察 整合营销解决方案等 -
【猹专题,全都有】精品化、IP系列化、AI创作化、出海高增 2025年全新整理短剧微短剧市场行业报告及商业计划书合集 【有求必应】积极应对老龄化时代!2025年长寿医学长寿经济长寿产业专题分析报告 抗衰老产业 -
2025年农文旅行业典型模式研究及产品开发趋势全景洞察报告.docx/pdf - 【线下娱乐】2024-2030年中国沉浸式密室逃脱行业市场分析及未来竞争态势发展报告.pdf
- 【续】艺术文化慢空间打造心得:如何做好艺术空间的运营?如何经营好自己的文化空间?
- 2024-2030年中国民宿行业市场分析及破局转型趋势洞察报告.docx/pdf
- 俞敏洪董宇辉,给混乱的MCN上了一课
- 一站式网红孵化变现平台,2024年中国MCN机构项目BP投融资商业计划书及专题报告合集,一猹就有!
- 黑神话.悟空爆火,玩游戏和不玩游戏的都高潮了!附2024年游戏手游AI游戏行业专项BP商业计划书研究及市场调研分析报告
- 2024年直播基地电商孵化网红打造基地园区调查报告 直播电商基地打造、运维及招商解决方案!
- 2024年剧本杀行业前瞻趋势洞察报告附沉浸式剧本杀创业项目BP计划书
- 2024年文创行业发展趋势前瞻报告 文创IP国潮非遗民俗等典型产品内涵洞察
- 小红书进军酒店行业了?入股“订单来了” ,酒店民宿管理系统迎来流量巨头加持!
- 研学游持续升温!红色研学国防教育营地教育自然研学农耕教育研学制度建设体系搭建课程设计,一猹就有!
- 2023年MCN机构项目BP投融资计划书及专题报告合集,一猹就有!
- 俞敏洪加速文旅布局,18家文旅企业已落地 2024年大文旅行业有哪些新看点?!
- 新文旅,人人都有机会!
- 2023年中国旅游业复苏趋势专题报告:新生与重构 旅游产品体系、创新趋势及典型案例研究超级专题pdf合集 (1000,37G+)
- 2023年潮玩IP盲盒项目BP投融资商业计划书专项报告,一猹就有!附泡泡玛特商业模式画布
- 度假酒店、连锁酒店、主题酒店、民宿、客栈、青旅,这个暑假你发现了哪些好玩的酒店吗?
- 新 IP×AIGC×NFT:交互大繁荣,超级IP诞生记!
- 沉浸式文旅,沉浸式体验,快乐至上,做真我,最开心!
- 就在当下,国内旅游提升计划(2023—2025年)出台!
- 2024年密室逃脱行业发展趋势及改善机会点分析报告 附密室鬼屋商业计划书合集
- AI浪潮下,面向2024年的教育行业创业项目有哪些?教育培训行业商业模式全知道!
- 2023年有哪些表现不俗的连锁酒店品牌暨2024年酒店品牌竞争分析展望报告
- 前有淄博,再有尔滨,河南殿后,年轻人的100种旅游新玩法!
- 【有求必应】艺术馆?艺术空间运营?文化慢空间?茶馆?书屋?小剧场?心灵休憩空间?。。。
- 【猹专题,全都有】精品化、IP系列化、AI创作化 2025年全新整理短剧微短剧行业报告及商业计划书合集
- 预计2025年剧本杀行业市场规模将近500亿,你玩过剧本杀了吗?
- 万万没想到,冬奥会都没整明白的冰雪旅游,被南方小土豆拿下了!
- 【有求必应】2023年游戏营销运营宣发手游买量类资料专题定制研究报告及解决方案
- 【专题定制】2023年中国文创产品与礼物经济行业发展系列研究报告附BP商业计划书专题pdf
- 亲子欢乐游,XX伴你行~附2023年亲子游竞品分析及亲子游行业发展现状报告
- 【专题定制】2023年职业教育行业发展报告专题分析附BP商业计划书pdf下载
- 未来城市空间发展趋势,未来社区演化方向!
- 全套专题!人居环境整治技术导则 人居环境规划导则 打造美丽乡村宜居街镇附pdf下载
- 2024年动画动漫行业趋势前瞻报告 附动漫动画电影动画片项目融资BP商业计划书合集!
- 出生人口急剧减少,适龄婚育严重不足,婚恋交友平台请站出来做好精准配对吧!
- 【有求必应】2023年游戏营销运营宣发手游买量类资料专题定制研究报告及解决方案
- 2025-2031年中国国学教育细分赛道市场分析及国学培训破局策略全景洞察报告 200+页.docx/pdf
- 教育类BP最新合集2023、大语文、少儿编程教育2023不断更新中、儿童阅读绘本、教育综合体、游学、自然教育、跟谁学、儿童教育培训蓝海市场、教育培训获客策略、在线音频有声阅读类、智慧教育、教育资本运作、双师课堂、舞蹈美术教育、创客教育、在线辅导在家上课、体育教育、音乐教育
- 信息流广告、私流量、卫视转型、媒介刊例2023
- 定制游、田园综合体、乡村振兴、文创IP、乐园打造、5A景区创建、综艺网综、偶像经济艺人、短视频MCN、奈飞、儿童乐园类、乡村旅游、田园综合体、IP打造、大文旅产业、全域旅游、智慧旅游、文旅IP、文创类、大文旅2023、LIVEHOUSE、剧本杀2023
- 【216页 105个图表深度定制】2024-2029年中国购物中心商场业态发展前景趋势分析洞察报告.docx/pdf
-
2025年连锁酒店行业发展态势报告 酒店AI技术应用场景分布及趋势洞察

- 2025年储能商业面面观!大储户储工商业储能电化学储能机械储能新型储能产业链全景洞察
-

- 【深度洞察】2024-2025年风电全产业链突围:从技术攻坚到商业破局,100+ 权威报告拆解行业新风口
- 政策红利爆发!《能源法》将氢能列为能源,哪些赛道将狂飙?
- 2024-2030年液流储能电池全景市场洞察报告 产业研究定制分析
- 2025-2030年中国及全球便携式储能行业分析报告 竞品分析|爆款产品|研发趋势
- 四度更新!关于储能,你需要了解的都在这里了!附储能全产业链深度研究报告及方案超全合集(2000,8G+)
- 【有求必应】2024年专项整理报告合集 电力交易咨询|售电中介|电力交易托管|电力交易平台|绿色电力交易绿电交易
- 【有求必应】2024-2030年新能源行业技术迭代及市场变迁趋势全景洞察分析报告 光伏氢能核能风能储能
- 日本向左,马斯克向右,2024年中国绿氢行业市场调研综合分析报告 固态储氢氢燃料电池电堆商业计划书氢能产业规划
- 2024年全球储能市场趋势预测报告 四度更新!附新型储能全产业链专项定制方案超全合集
- 2024年逆变器行业市场分析报告 光伏储能逆变器出海研究
- 氢能领航未来!氢能列入政府工作报告,绿氢全产业链布局加速
- 【有求必应】2024年户用光伏及用户侧储能行业市场专项调研分析报告,一查就有!
- 储能项目系统新建项目施工方案.pdf
- 2024年全球光伏产业发展形势展望趋势洞察报告 附光伏全产业链项目BP商业计划书合集
- 2023年储能行业年度盘点暨2024年储能行业细分趋势展望报告 出海大储户储光储氢储,一猹就有!
- 2025年固态电池行业深度分析报告附项目BP创业计划书全球固态电池产业布局及发展方向
- 2025年整理零碳园区建设方案、实施路径、应用技术及典型案例研究报告 附300+份低碳评估及评价技术规范专题分析
- 2024年光储充产业链趋势分析洞察报告 一查就有!
- 2025年碳中和碳交易碳达峰碳计算碳金融碳普惠碳资产管理等双碳低碳市场专题分析报告合集附任一单份pdf免费下载
-
2025年储能电站项目商业计划书及可行性研究报告 新型储能投资机会及储能电站收益分析报告 - 【有求必应】2023-2024年全球新能源光伏风电储能行业市场调研专题分析预测报告附pdf下载
- 不发电只搬运电,我们为什么需要虚拟电厂?2023年中国虚拟电厂行业研究报告
- 氢动中国?氢能产业标准体系建设指南(2023版)pdf下载附氢能全产业链专题!
- ESG是什么?为什么那么火?2023年中国ESG实践白皮书及专题报告
- 零碳园区发展路径、创建方案及指南 附300+份低碳评估及评价技术规范专题报告
- 企业碳资产管理体系如何搭建?碳金融创新实践案例 碳中和资产管理培训课件 碳排放碳交易碳金融数据集
- 光伏情报站(线索维度刻画及细化):先知研报先知光伏知识星球 商业情报,一查就有
- 2023年华为数字能源系列专题报告 信息流融合能源流 华为智能光伏解决方案
- 光储充一体化设计解决方案!“光伏+储能+充电”一体化市场前景广阔(200)
- 【有求必应】2024-2030年氢燃料电池项目可行性研究报告 可研报告
- 160+份ESG报告揭秘:风靡全球的背后逻辑与中国ESG行业2024年实践全景解析
- 企业碳资产大揭秘:从零搭建管理体系,碳金融创新案例一网打尽,碳中和资产管理培训全攻略,碳排放、碳交易、碳金融数据大全集!
- 2024年新能源热管理行业趋势发展预测报告 附2023年12月中国先进热管理技术论坛会议PPT
- 200+份新能源汽车充电桩系列专题报告,构建智能充电新生态!移动快充!快!
-
超3500份文件专题研究报告全面解读2025年储能产业链及未来趋势洞察 储能电站投资收益分析 用户侧储能方案招投标文件

- 20G+视频号运营专项定制资料,一查就有!从0-1抢抓视频号流量生机,600+专业报告及课程拆解视频号全流程运营
-
2025年整理策略合集 新能源汽车营销全攻略:跨界活动+用户运营+车展露营+小红书抖音传播方案【猹专题】.pptx/pdf附下载 - 私域流量运营:SOP|方法论|指南及私域拆解全案!【专项定制】【200】【一猹就有】
-
2025年私域流量很难做?2000+文档助力私域流量运营:SOP|方法论|指南及私域拆解全案案例及解决方案合集! - 2025年商业银行新媒体运营策略典型案例分析及未来演进方向趋势洞察报告
- 《90%的用户洞察都是伪命题?拆解体验管理的5大“数据幻觉”》——为什么你的用户研究越做越差?
- 【品牌营销年度盘点-2C9U】2024-2025年餐饮食品茶饮类全案整合传播及营销策划PPT方案合集
- 【品牌营销年度盘点-1C9U】2024-2025年文旅小镇文创非遗市集类全案整合传播及营销策划PPT方案合集
- 营销赋能 中小企业营销破局低成本新方法新渠道思考!
- 重磅!340页华为市场营销体系第七版+200页《华为规模营销法》读书笔记+华为体验式营销及大客户销售。。。
- 月活还在增加!64G小红书实战运营课程全体系 从入门到精通 解锁您的流量焦虑!系统训练 扎实操作 爆款不再难!
- 流量为王,Tiktok电商内容出海正旺!附Tiktok跨境电商实操运营课程课件专题合集 助您打造高质量海外抖音账号
- 2024年中国品牌营销创新与消费趋势洞察报告.pdf 附下载方法 营销类项目灵感商业计划书合集!
- 13亿用户打底,视频号能否拯救你的流量焦虑?
- 从0到1,新品上市,这些方法让产品销量翻倍增长:150+份新品上市营销传播策略解决方案!
- 线下门店私域流量运营手册:2024年,私域非常乐观!
- 【一生收藏】深度复盘:小米SU7是怎么拿到9万个订单的?
- 2024年拼多多从选品到截流到付费的玩法技巧 拼多多运营必学体系课程课件
- AI营销数据营销数字营销创意互动营销内容营销直播营销,全都有!
- 致敬华板!华与华超级符号专题课程资料PPT方法论合集2024年最新更新版!营销广告品牌管理IP打造方向的朋友必读!
- 2024年私域流量类、超级IP、ChatGPT赋能营销、外贸营销哪家强?
-


- 华为是谁?我们为世界带来了什么?110个华为细分研究,55G纯干货,带您全面认识华为!(3000)
-
2025年华为超级专题报告:战略管理内部管控外部协作组织生长员工关怀客户维系产品力定力和国际化营销等110个有关华为的细分研究! -
从 “经营产品” 到 “运营用户” 的转变 附2025年阿那亚公司专题研究报告 阿那亚的商业模式与营销创新 2025年华为世界级管理体系全景图:战略管理组织变革流程优化人才激励与数字化转型超强合集! -

-
靠LABUBU等IP年入130亿,河南新首富泡泡玛特王宁的8字秘诀! -
重磅!340页华为市场营销体系第七版+200页《华为规模营销法》读书笔记+华为体验式营销及大客户销售、华为海外营销策略。。。 华为人力资源管理经典资料汇总 华为HR管理实践全案 华为HRBP/HRMS 华为组织管理制度体系等大合集! -
战略性新兴产业三年培育行动方案(2025-2027年)央企国企大型民营企业集团战新产业硬科技产业规划解决方案 -
【品牌专案定制报告】2025年轮胎品牌原配原装市场分析及研发趋势全景调研报告.pptx/pdf 从“最难喝饮料”蜕变为全球无糖茶饮领导者 2025年系列标杆公司研究之东方树叶市场调研分析报告 2025年蜜雪冰城全球化战略分析报告 雪王的海外营销策略 MIXUE出海市场深度洞察 - 不会做企业文化建设?请参考本期500+份知名企业文化建设制度及体系
-
流程管理与领导力提升:实现企业的可复制化扩张 附600+G管理营销类课程课件资源,全面精益公司治理! -
狼性销售团队打造与股权激励:激活组织,引爆业绩 附600+G管理营销类课程课件资源,全面精益公司治理! - 营收1346亿,狂飙的AI风口,为什么百度赚到钱了?
- 合肥创投再造百亿超级独角兽,引自上海 小米、大疆押注
- 高端局:已退休的海尔张瑞敏做客与辉同行,干货满满的2小时 都在这里了!
- 【产业深度】丹纳赫案例研究:“工业并购之王”Danaher(PE)专题深度研究报告重磅出炉
- 胖东来,戳破资本的谎言!
- 【产业深度】丹纳赫案例研究:“工业并购之王”Danaher(PE)专题深度研究报告重磅出炉
- B站,有点虚!
- 2024年多行业竞对竞品分析报告竞争策略竞争情报研究 TOP 10 20 30 标杆公司洞察
- 超级重磅!2024年小米汽车产业链分析及新品上市全景洞察报告 100+页报告.docx/pdf
- 2024财年开局稳,名创优品年营收超百亿元的六大秘密!
- 华为产业链全景图!华为供应链、生态链研究,一查就有!
- 半亩花田茶颜悦色认养一头牛Ubras太二酸菜鱼纽西之谜薄荷健康莫小仙王饱饱、小红书2023、农夫山泉、新能源造车新势力、小米生态链、蚂蚁金服、字节跳动头条系2023、VIPKID、小红书、京东、字节跳动、奈飞、知乎、弹个车、宝宝树、小米、爱回收、华与华、商汤科技、蔚来汽车、编程猫、微盟、拼多多、华为、美团、瑞幸咖啡、阿里、趣头条、云集微店、喜马拉雅、哔哩哔哩、万科、三只松鼠、碧桂园、红星美凯龙、钱大妈生鲜、优必选机器人、华为新零售、腾讯投资、趣头条、云集微店、网易云音乐、蘑菇街、华润地产、京东京X计划、名创优品、有赞微盟、海澜之家、马蜂窝、京东方、盒马鲜生、小红书2023、TESLA、快手运营、寒武纪、科大讯飞、公牛集团、晨光文具、农夫山泉、京东2023、万科2023、徐工机械、拼多多2023、招商银行、腾讯2023、TESLA、BILIBILI2023、中芯国际、BILIBILI、亚马逊运营、快手2023
- 什么值得买导购电商、斗鱼直播电商类、钱大妈生鲜、云集微店、小罐茶、蘑菇街

-
偷偷长大,从“营”到“销”到“品效销”:索象凭什么领跑“战略咨询公司”? 关于上海均和,不得不说的话!特别表扬合肥市城投及招商部门,你们有合肥模式加持,没上当!【文中有干货】 - 【猹公司】定向研究定制报告:2025年南食召品牌深度分析调研报告
- 胖东来,戳破资本的谎言!
- 不会做企业文化建设?请参考本期500+份知名企业文化建设制度及体系
- 深度学习借鉴S2B2C商业模式:S2b2c未来最有可能引领商业变革的模式!
- ChatGPT与数字化转型的业财融合报告 附华为财经管理变革实践专题资料下载
- 【AI赋能咨询】管理咨询项目总体流程规划PPT合集 业务、管理流程梳理及方法论!
- 2024年全域用户运营及用户体验管理调研报告 AI赋能,打造全触点的用户体验咨询服务!
- 2024,ESG将成大公司“必修课”
- 干货!华为学堂华为商学院零售消费者业务培训内训资料合集!
- 【精品:董秘总助高管必读】某头部国有企业商学院课程课件内部资料202311月最新版
- 海尔放权:从人单合一到链群合约的进化之路 附200+份海尔资料感受张瑞敏的管理智慧标杆合集!
- 图机器学习2023、互联网公司架构类、微服务、知名APP体验类、深度学习机器学习、推荐系统、数据挖掘、数字孪生2023
- 企业文化建设、股权架构体系、组织管理、中台组织、华为人力资源、万物皆可研!400+份可行性研究报告,一猹就有!附pdf、docx、pptx下载
- 2024年抗衰老抗初老市场分析报告 胶原蛋白干细胞精华护肤抗皱等

-
深度定制:2025年原油运输及港口信息化系统相关 IT 厂商调研报告 雅下水电站开建,盘点大基建:2025-2030年中国桥梁建设市场深度分析报告 2025-2030年全球海洋科技强国发展动态研究及未来深海产业全景趋势洞察报告(本报告不涉及中国市场) -
智慧农业生产全过程智能监测工程项目建设方案 AI+农业:重构智慧农业产业链解决方案超大合集! -
智慧气象解决方案 气象大数据服务提供商项目创业计划书 气象服务解决方案.PPTX -
2025年可信数据空间创新发展分析报告 可信数据空间建设及应用参考指南白皮书 2024-2025年投影仪产业链研究 智能微投洞察 全球消费类投影市场分析报告 2025年中国白酒行业市场分析报告及酒类消费趋势全景洞察报告专题合集! 2025年微短剧项目创业BP商业计划书,一猹就有!附爆款短剧创作全流程及短剧行业专题报告合集! - 2024-2030年全球和中国运动医学发展现状及发展趋势全景洞察报告FINAL版 附骨科医疗运动医疗项目BP商业计划书分析
- 2025年城市市集运营管理策划招商方案策略专题调研报告合集!人间烟火气,最抚凡人心
- 国产游戏引擎崛起:挑战Unity、Unreal,我们能行吗?
- 从“9.9元内卷”到价值回归:咖啡品牌如何重构竞争力?
- 县域商业升级,冷链物流将成 “刚需”。附2025年整理冷链冷库冷链物流产业链图谱分析及核心冷链技术研发方向报告
-
艾瑞咨询-》艾瑞数智,任一单份报告无条件免费下载附pdf、pptx! - 外贸出口市场重磅报告FINAL版!2025年出海市场产品品类及国别机会分析暨粤港澳大湾区重点产业出海机遇全景洞察报告
- 200+页PPT破局金融保险行业发展困境:客户需求驱动下的产品、服务及战略重构
- 【农业大模型】城里人怎么玩农业?附全套立体农场天空农庄都市农业垂直农业鱼菜共生等多种新型农业商业模式报告合集
- 接下来重点关注细分行业垂直大模型,2025估计要杀红眼!
- 2024年中国企业出海建厂分国家分行业年度盘点暨未来海外生产基地规划全景洞察报告
- 120+页重磅定制行业报告!2024-2030年中国秸秆糖市场调研及发展前景趋势洞察报告
- 【纯享定制版已成】2024-2030 年全球和中国运动医学发展现状及发展趋势全景洞察报告 附骨科医疗项目BP商业计划书分析
- 2025年:全民智驾时代来临?2024年智能驾驶自动驾驶辅助驾驶激光雷达及ADAS全产业链年终盘点报告合辑!
- 2024年中国高考志愿填报及就业前景大数据分析报告.pdf附下载方法
- 【有求必应】2024-2030年AI人工智能赋能教育各个细分市场应用前景专项调研报告
- 2025年私域流量到底应该怎么做?私域流量运营:SOP|方法论|指南及私域拆解全案案例合集!
- 2024-2025年微短剧项目BP商业计划书及行业发展白皮书、营销指南及趋势报告大合集!
- "大脑"驱动具身智能发展 附2024年具身大模型关键技术与应用综合报告合集含商业计划书
- 【市场调研】92页PPT 2024-2025年连锁教育品牌全托管式加盟模式调研分析报告
- 2024年大社交趋势观察报告 附超新超全200+份社交类BP商业计划书报告PDF下载合集 陌生人社交兴趣社交AI社交等
- 家长必看:2024年中国高考志愿填报及就业前景大数据分析报告 最新全国本科高校分布图 各省专业分数线批次线
- 2024年中国虚拟数字人产业发展白皮书.pdf
- 2024-2025年中国家政服务业发展及行业投资机遇分析报告.pdf附
- 【私募股权全知晓】猹专题私募股权投资基金管理制度运营体系系列研究-1:基金创立设立方案
- 出海,出海!2025年出海市场产品品类及国别市场机遇全景洞察趋势分析报告
- 疏通您企业的痛点和难点!2024-2030年中国人工智能行业应用分析与AI赋能前景洞察报告
- 2024年地方政府工作报告合集 索引版 全国31省份政府工作报告全文.pdf附下载
- ESG是什么?为什么那么火?2024中国ESG传播趋势白皮书及国内外ESG体系对比研究与政策建议专题报告合集
- 数字化供应链决胜未来,人工智能AI赋能供应链产业面面观!
- 集中式租赁长租公寓依旧火热,附300+份智慧智能数字化公寓管理及公寓产品运营专项调研报告超大合集!
- 【有求必应】新一轮财税体制改革,财税信息化需求急升 附2024年财税数字化财务共享中心财务集约化AI财会业财融合专项研究报告
- 2024-2030年中国艺术培训教育行业研究与前景分析报告 舞蹈乐器绘画培训项目商业计划书
- 2024年中国县域经济十大典型案例实践报告 新型城镇化建设、新型工农城乡关系
- 2024-2030年循环经济产业链全景洞察报告 零碳绿色环保能源小镇建设
- 【有求必应】外贸新市场:2024-2025年出口市场机遇分析报告 跨境新兴市场机会和出口产品结构洞察
- 2024-2030年寿险行业长期主义战略前景分析与实践案例研究报告 150+页.docx
- 保费低增长:2024-2030年保险行业生态建设全景洞察报告.docx/pdf
- 【有求必应|专项定制大报告】2024年生物炭市场全景洞察分析报告 89页.docx/pdf
- 会员专享100+页报告:IP商业化可行性分析调研报告:餐饮培训餐饮短视频打造.pdf附下载
- 重磅出炉394页经济蓝皮书!2024年中国经济形势分析与预测报告 财政货币税收就业产业经济全覆盖~
- 两会来了!看懂中国,2024年全国两会前瞻及经济产业趋势全面洞察
- 【特价定制专题大报告】2024-2029年中国智能家电行业投资规划及前景预测报告.docx
- 科学科技创新创客教育超级专题!AI代替人的时代,教育的未来在steam、编程教育、兴趣教育和思维教育。。。(1000,200G+)
- 科学科普教育再加码!着力在“双减”中做好科学教育加法 附超强科学科普STEAM教育stem创客教育专题课程课件教程合集!(600,100G+)
- 万元北大游学值不值?如何打造一个让家长和孩子都开心的研学教育研学旅行品牌?
- 2023年大社交趋势观察报告 附超新超全168份社交类BP商业计划书报告PDF下载合集
- 年轻人热衷“搭子社交”,我是不是又该反思了?
- 你好,年轻人!
- AI赋能,打造全触点的用户体验咨询服务,不服咱就跑个分?
- livehouse是什么?国内有哪些比较好的livehouse?附音乐节小型现场演唱会泛音乐类项目BP
- 后疫情时代生鲜业态有哪些重大变化?附2023年整理生鲜业态商业模式大合集 生鲜新零售
- 卡巴迪、龙舟、藤球、围棋、霹雳舞、武术、攀岩,走,去亚运会刷比赛去!
- 2023年奢侈品品牌BP商业计划书专题研究报告,Prada!Chanel!LVMH!
- 养猪?养蚕?光伏+肉羊?养鹅?养兔?养鸡?养牛?养鱼?养蝎子?苔藓也能养?
- 在希望的田野上,2024年整理农村电商农业电商农产品新零售三农电商乡村振兴BP项目融资商业计划书合集!
- 2023年儿童用品儿童膳食儿童娱乐儿童玩乐儿童运动儿童创新品牌BP商业计划书专题合集pdf附下载
- 她那么爱笑,为什么还会得抑郁症?附心理咨询心理健康类BP商业计划书及报告合集
- 2023-2024年家居建材企业年度经营及展望报告 附100+份家居建材行业专题分析合集
- 2024年中国房地产市场趋势报告 一二三线城市房地产分析 住宅商业物流与工业地产全面洞察
- 2024年黄金珠宝行业发展趋势分析报告 头部珠宝品牌竞争格局
- 家政项目“真勤服务”获百万元种子融资,投资方竟然是字节跳动???
- 【专题定制】2023年中国长租公寓市场分析研究报告BP商业计划书!欢迎收藏!(持续更新)
- 【专题定制】2023年中国马拉松赛事马拉松运动跑步经济市场分析研究报告BP商业计划书!欢迎收藏!(持续更新)
- 【精选细分市场系列专题】2023年奢侈品行业白皮书 奢侈品牌中国活力报告!欢迎收藏!(持续更新)
- 【专项定制】2023年自行车骑行运动及电单车行业专题研究报告合集 附pdf下载
- 金融科技风暴:巨头混战,传统金融如何求生?附2025年全新整理金融科技FINTECH专题报告合集
- 女性运动兴起,Lululemon引爆轻运动女装服饰市场!露露柠檬的十大不同之处!
- 零食电商、什么值得买导购电商、社区拼团、斗鱼直播电商类、钱大妈生鲜、直播电商、社交电商、内容电商、生鲜电商、云集微店、小罐茶、蘑菇街
- Reits、开放银行、区块链、互联网+财税、投行专题、科创板、并购类、区块链矿机、区块链技术类、智慧金融、区块链+应用、保险科技、蚂蚁金服、保险科技2、尽职调查
- 商业地产、碧桂园、房企融资套路、装配式建筑、装修家装、城市进入报告、产业地产产城、购物中心新零售改造、华润地产、海外置业海外买房、万科、租房住房租赁、地产新媒体营销、软装、长租公寓、碧桂园2023不断更新中、BIM+、联合办公共享办公、长租公寓2023、互联网家装运营2023
- 用户画像、她经济、95后00后
- 2024,宠你没商量!宠物
- 宠物食品宠物用品宠物服务宠物出海宠物医疗宠物智能宠物创新宠物营销,宠物的世界你懂吗?
- 深度定制:2024年工程机械行业深度洞察报告.pdf 卡特彼勒小松三一重工徐工机械等公司分析
- 何谓三大工程?附2024年地方政府规划建设保障性住房、城中村改造和“平急两用”公共基础设施建设梳理
- 一猹就有网:2024年中国玉米市场及成本收益分析报告.pdf 农产品玉米产业链分析
- 2024-2029年中国购物中心商场业态发展前景趋势分析洞察报告.docx/pdf
- 深度复盘手机产业链进化史,中国制造业精进的典型标杆产业!
- 教育:我们只卖创造力!
- 鑫选易购获得科睿创投基金4500万元天使轮融资 一文带你看透供应链管理服务!
- 当装饰装修遇到生成式AI,数字化快装产业互联网平台“未来盒子”连续完成数千万人民币融资!
- 电子烟品牌竞品分析附BP商业计划书合集!
- 2024年净水器行业深度研究报告 净水器饮水机净饮机品牌竞争分析竞品情报BP商业计划书合集
- 面向2030年的高标准农田建设的主要内容、市场空间、以及投资机遇,包括建设的目标和进展情况!
- 2023年中国国货美妆行业发展趋势报告 美妆用户洞察及消费偏好专题报告 附BP商业计划书不断更新中
- 儿童体育运动体能如何科学训练?少儿体适能教材教程文档儿童体能教案合集
- AIGC时代来临,2023年智能投顾行业专题分析报告BP商业计划书,一猹就有!附pdf下载
- 2024年短剧项目BP创业商业计划书及行业调研报告专项研究合集!
- 超级搜索术:2024年AI搜索行业深度分析发展报告 大模型助力搜索引擎大变革!
- 寻找下一个超级大单品,附2024-2030年中国软饮料及包装水行业市场分析及竞争格局全景洞察报告
-
承上启下的关键五年,“十五五”如何谋划?重点在哪?附十五五产业规划系列专题研究报告 2025年稀土全产业链分析及全球竞争格局洞察报告 稀土应用前景及发展趋势 AI悄悄赋能奢侈品发展 2025年中国奢侈品行业市场发展全景洞察专题报告 谷子“食客”图鉴:解码Z世代新客群,拥抱衍生品经济新引擎 附2025年谷子经济概念专题研究报告合集 固态电池商业化提速:谁在2025年抢跑量产?——技术路线竞争与百亿赛道卡位战 - 工业设计、泛力物联网、芯片半导体、网格化、工业大麻、童装、氢能源、竞品分析、消费趋势、艾瑞易观、年报、百大产业链全景图、招股说明书、城市大脑、航空雷达、宠物、军工专题、溯源机制、奢侈品轻奢、驾培趣学车、电竞类、工业大数据、货运、呼叫中心、智能制造、应急产业、海绵城市、MES、AR+、电子烟、等保2.0、储能、全过程工程咨询、新材料之石墨烯、光伏、服装类趋势2023、海洋经济、光伏储能全产业链

- 【重磅!2024-2035年国家战略部署全景洞察】最新政策动向如何影响你我生活?一文速览国务院政策风向标
- 【年末福利】2024年7月-2025年1月公众号付费文章合集,一查就有!
- 罗振宇2025“时间的朋友”跨年演讲全文稿 (含全套PPT)(更含全部10年跨年演讲PPT合集)
- 大数据下的精准用户画像2023年版 用户行为特征分析 用户偏好精准定位用户精细化运营 用户洞察 全套报告,一查就有
- 【川普胜选】78岁的川普老头还在拼,咱们也得努力学习了!1C9U一查就有网知识星球近期更新资料汇总!
- 会员专享100+页报告:IP商业化可行性分析调研报告:餐饮培训餐饮短视频打造.pdf附下载
- 产业政策汇编、行业案例研究汇编、市场参考资料汇编合集pdf下载!
- 【会员免费】双十一深度复盘,新消费全景洞察!附66份大消费产业趋势研究,一猹就有!
- 你的工资涨了吗?2023年超强薪酬工资、招聘求职、就业失业专题报告 北上广深成都苏州薪酬报告 地区行业薪酬现状
- 华为迈向智能世界白皮书2022-2023-2030大全套50+份!双节持续充电中。。。
- 160+份一带一路专项调研报告合集,黄金十年大盘点,周边国家大盘点,真有料!附下载
- 超有料,中秋国庆超值充电包,看看这半年你都错过了啥!
- 中考状元笔记数学 图解思维试题特训 高中数学易错题分析汇总!
- 中考满分作文都有哪些共同特点?快来跟着学霸学好语文写作!
- 中考高考必备 文学功底课资料包 国学文化知识高效记忆
- 3000+份大语文专项定制资料,一猹就有!写作古诗文言文阅读理解,轻松搞定(上)!
- 3000+份大语文专项定制资料,一猹就有!写作古诗文言文阅读理解,轻松搞定(下)!
- 全是高效学习方法!中考高考状元笔记大合集!高频易错题全解!
- 2024年高考全国甲卷 2024年新高考真题文档版 真题及参考答案
- 中考生物总复习专题知识要点 初中生物知识点梳理思维导图(精华版).pdf附下载
- 名师授课k12 尖子生·周周清检测 科学科技课程
- 中考状元笔记政治 道德与法制知识点汇总 高考政治高分必读!
- 倍速学习法中考历史知识点复习 中考历史真题 《状元笔记》初中历史
- 中考地理速填速记册 跟着学霸学地理,轻松过关拿高分 地理真题试卷解析
- 超级物理中考高考过关:初中高中物理一本通(知识点+公式+满分秘籍+题型精讲)
- 超级化学中考高考过关:高考化学学霸笔记 初中化学思维导图 500+份化学学习资料附pdf免费下载
- 一文搞定英语单词学习!速记!各年龄段必修英语单词
- 英语通用版《作文万能答题模板》中考写作话题和题材突破!
- 小学初中高中英语核心知识点汇总 英语高分超全攻略!
- 状元笔记:200个易错的成语,先收藏!小学常用常考四字成语归类大全
- 初中高中必备古文:文言文实词虚词完全解读!
- 小学生古诗词阶梯阅读培优训练 初中语文诗词宝典 学霸笔记
- 【小学初中家长必看】跟着学霸走,秒懂语数外!
- 有困难,找宝哥!
- AIGC如何赋能企业.pptx 68页PPT深入浅出讲透AI应用附下载!
-
2025年中国高考志愿填报及就业前景大数据分析报告.pdf附高考志愿填报和大学生职业生涯规划BP商业计划书下载 合肥产投集团2025年经营规划深度梳理报告(1C9U独享版)附200+份参考pdf



我们是谁:
1C9U拥有全网领先的100万+行业报告和商业数据方案,并且已和几十个数据源机构建立了稳定的合作关系。每周新增PDF|PPT格式的商业数据资源达数千条。自2012年成立以来,已服务上万客户。
1C9U是专题报告的开创者,
也是定制专题报告领域的领导者。
1C9U高级定制服务已服务数百个各自细分领域领头羊类企业,典型的比如百融金服、芯讯通、北大纵横、蓝色光标、土巴兔、张江高科、招商证券、华谊兄弟、混沌研习社、建信基金、创新工场、国金投资、鱼跃医疗、上汽、七牛云、中车集团、杞滋堂、同仁堂、雷允上、葛兰瑞克、晨光文具、正略钧策等等。

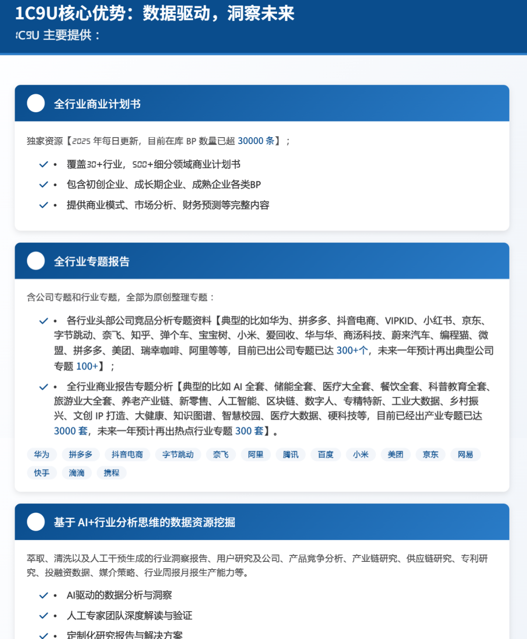
1C9U主要提供:
1.全行业商业计划书,独家资源【2025年每日更新,目前在库BP数量已超30000条】;
2.全行业专题报告(含公司专题和行业专题,全部为原创整理专题):
各行业头部公司竞品分析专题资料【典型的比如华为、拼多多、抖音电商、VIPKID、小红书、京东、字节跳动、奈飞、知乎、弹个车、宝宝树、小米、爱回收、华与华、商汤科技、蔚来汽车、编程猫、微盟、拼多多、美团、瑞幸咖啡、阿里等等,目前已出公司专题已达300+个,未来一年预计再出典型公司专题100+】;
全行业商业报告专题分析【典型的比如AI全套、储能全套、医疗大全套、餐饮全套、科普教育全套、旅游业大全套、养老产业链、新零售、人工智能、区块链、数字人、专精特新、工业大数据、乡村振兴、文创IP打造、大健康、知识图谱、智慧校园、医疗大数据、硬科技等,目前已经出产业专题已达3000套,未来一年预计再出热点行业专题300套】。
3.基于AI+行业分析思维的数据资源挖掘、萃取、清洗以及人工干预生成的行业洞察报告、用户研究及公司、产品竞争分析、产业链研究、供应链研究、专利研究、投融资数据、媒介策略、行业周报月报生产能力等。
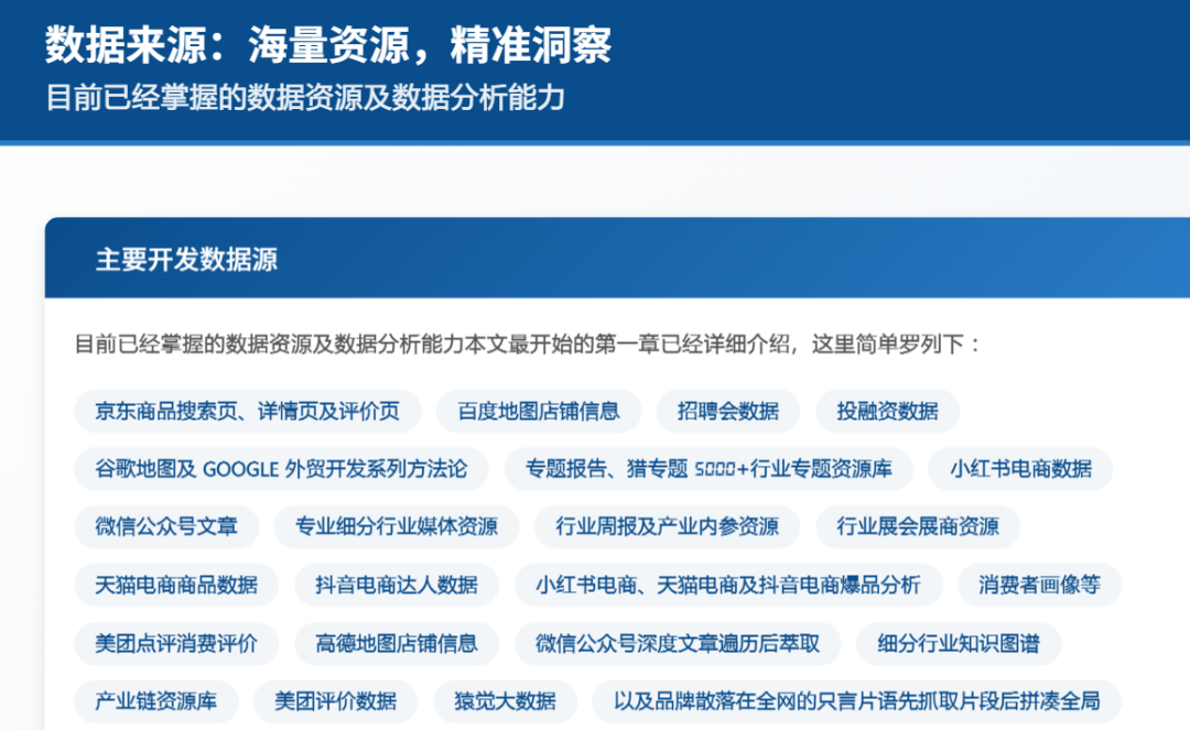
(目前已经掌握的数据资源及数据分析能力本文最开始的第一章已经详细介绍,这里简单罗列下:
主要开发数据源:京东商品搜索页、详情页及评价页、百度地图店铺信息、招聘会数据、投融资数据、谷歌地图及GOOGLE外贸开发系列方法论、专题报告、猹专题5000+行业专题资源库、小红书电商数据、微信公众号文章、专业细分行业媒体资源,、行业周报及产业内参资源、行业展会展商资源、天猫电商商品数据、抖音电商达人数据等、小红书电商、天猫电商及抖音电商爆品分析、消费者画像等、美团点评消费评价、高德地图店铺信息、微信公众号深度文章遍历后萃取、细分行业知识图谱、产业链资源库、美团评价数据、猹觉大数据、以及品牌散落在全网的只言片语先抓取片段后拼凑全局等等。)

希望体验1C9U网的海量商业数据库资源? 扫码加宝哥微信13611849928
即刻感受一查就有的私人智库服务吧!



文章版权归原作者所有,未经允许请勿转载,如需转载请联系微信:douyinbao。
1C9U一查就有网尊重原创版权,不对任何他人创作的报告或者商业计划书单独收费,不以此为盈利目的。
收费仅限于1C9U一查就有网原创单份报告及专题定制报告合集。
如您对版权有异议,可投诉给管理员微信:baocaowang 验证:版权 或者发邮件给我们:81388092@qq.com。